按八字查童子穿什么 查童子煞的软件
在玄学命理的范畴内,所谓“童子命”常被视作一种特殊的人格磁场与命理印记、步入2026丙午马年,岁运流转,火气升腾,对于命带童子的人群而言,气场的稳定尤为关键、要弄清楚“按八字查童子穿什么”,核心逻辑在于通过服饰的颜色、材质与图形,去平衡八字中童子煞带来的负面干扰,并补足命局的喜用神,达到“借气转运”的效果。
童子命格的深度判别与属性归类
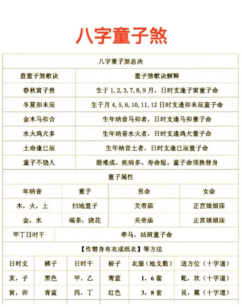
探究穿衣法则之前,必须精准核定童子的具体类型、民间流传的口诀“春秋寅子贵,冬夏卯未辰;金木马卯合,水火鸡犬多;土命逢辰巳,童子定不错”,是查验的基础。
出生在春季或秋季,八字日支或时支见寅或子者;冬季或夏季,见卯、未、辰者,皆入此类、更细化的分类则涉及“金木水火土”五种属性、属性的判定并非仅看年命纳音,而是观察童子星所落的地支属性、例如,童子星在“子”则属水,在“寅”则属木,在“午”则属火、这种属性直接决定了个人磁场的“燥”或“寒”,也决定了日常穿着的色调基调。
2026年是丙午年,天干属火,地支亦属火,这种纯粹而强烈的火气会对不同属性的童子命产生截然不同的影响、尤其是水性童子与金性童子,在这一年会面临较大的磁场冲撞。
依五行属性定衣着色泽
木性童子:翠绿与青葱的生机补给
若查得童子星属木,此类人性格往往细腻但思虑过多,容易陷入内耗、木性童子在2026年面对丙午火的泄气,容易出现精力不济、穿着上应以绿色调为主,包括但不限于墨绿、翠绿、薄荷绿、绿色代表生机与条达,能有效舒缓童子命带来的孤僻感、建议配合少量的黑色(水)来生木,形成“水木相生”的局势、避免大面积穿着白色,因为白属金,克木过甚会导致事业或学业受阻。
火性童子:克制燥气与冷暖平衡
火性童子本身磁场活跃,灵感丰富,但也极易情绪波动、在2026丙午火旺之年,若再穿大红大紫,无疑是火上浇油,易招口舌是非、此类人应采取“以水降火”或“以土泄火”的策略、服装色系首选深蓝色、天蓝色或纯黑色、这些颜色能够压制命局中过旺的燥气,使人保持冷静理性、若觉得黑色沉闷,可以选择带有波浪纹路(水象)的服饰。
土性童子:土黄与咖色的厚德载物
土性童子多表现为为人稳重但变通不足、在2026年,由于火生土,其运势相对平稳、最适合穿着黄色、米色、咖啡色调、这些色系属于本命色,能增强其根基,使其在处理繁杂事务时更有定力、为了防止“土多火埋”,可以在配饰上点缀一些金属色(金),如银色腰带扣或金属质感的纽扣,起到泄秀的作用,让才华得以施展。
金性童子:白与银的纯净护持
金性童子常有锐气,但也容易伤及自身、2026的丙午火对金克制极强,金性童子在这年穿衣要格外注意“护身”、白色、银色、杏色是必选色,这些颜色能增强金气的凝聚力,抵抗外界火气的侵蚀、材质上建议多穿具有一定硬度和光泽感的布料,以增强气场的坚韧度、切忌大面积穿青绿色,以免形成“金木交战”的损耗局。
水性童子:黑与白的流动智慧
水性童子灵气最重,也最易受惊、在火旺的年份,水气易被蒸发,表现为财来财去,留不住机会、穿衣应以黑色、灰色为主,同时大量混搭白色、白色属金,金能生水,能为水性童子提供源源不断的能量支撑、服饰风格宜轻盈飘逸,不宜过分紧绷。
材质选择的命理深度
衣服不仅是遮羞布,更是皮肤的延伸、童子命的人皮肤通常较为敏感,气场对外界感应较快,材质的选择直接关系到能量的传导。
天然纤维是首选、丝绸(属水木之间)具有极佳的能量流动性,对于需要灵感的童子命者极为有利、纯棉(属木)则提供了一种踏实、稳定的地气,适合性格浮躁的童子、亚麻(属木)具备天然的排浊能力,能够过滤日常接触的负能量。
2026年火旺,化纤材质由于其静电多、透气差,在五行中带有燥热属性,会加剧童子命体内的“虚火”,应尽量规避、尤其是贴身衣物,务必选择全棉或真丝,以保持经络气血的顺畅。
图案与纹路的禁忌与加持

童子命者的衣物纹理不可乱用、复杂的几何重叠或尖锐的三角形图案(属火)在2026年应减少出现,这种图案会形成一种向外的散射能量,导致神魂不宁。
提倡使用圆形图案(属金)或波浪纹理(属水)、圆形代表圆满与防守,能化解童子命常有的孤僻感;波浪纹代表顺遂与财富的流动、若八字中官杀过重,可选择带有云纹、如意纹的服饰,这些传统吉祥纹样具备某种程度上的“辟邪”暗示,能增强心理防线。
2026年特定月份的着装微调
庚寅月(正月):春寒料峭、此时木气初生,建议多穿浅绿色、浅蓝色,避开金属感太强的颜色,保护萌发的生机。
甲午、乙未月(夏季):火土最旺、此时是童子命最易烦躁的季节、无论何种属性的童子,都应增加白色、冰蓝色的比例,从视觉和心理上降温,防止因冲动导致的判断错误。
壬戌、癸亥月(冬季):水气渐起、此时火气退隐,童子命应加强保暖,衣色加重、黑色、深紫、深灰是不错的选择,有助于收敛元气,蓄势待发。
内衣颜色的隐形阵法
在玄学中,贴身之色对磁场的影响最为持久、即便外衣因职业需求不得不选择职业装,内衣颜色亦可根据八字喜忌调整。
长期处于竞争压力下的童子命,内衣宜用亮色(如鹅黄)以提振自信、若长期失眠、多梦(这是童子命的通病),内衣则应选用温润的奶白色或淡蓝色,有助于安神定志、2026年特别忌讳全红内衣,除非是本命年且八字极度喜火,否则过旺的红色会干扰睡眠中的气场修复。
配饰与童子命的交互作用
穿衣不仅是布料,还包括佩戴、金性童子宜佩戴和田玉或珍珠,玉石之土气可化火生金,珍珠之水性可润燥、木性童子适合佩戴沉香、檀木,木木比旺,且香气能通灵窍、水性童子适合白水晶,纯度高的晶体能过滤命局中的杂质。
对于童子命而言,腰带是一个关键节点、腰部为人体带脉所在,是气场汇聚之所、2026年,建议选择真皮(属土)材质的腰带,颜色以棕色或黑色为宜,象征扎根稳固,不被外界流言蜚语或突发状况带偏节奏。
鞋履的根基论
脚踩大地,鞋子的颜色直接决定了童子命接纳地气的纯度、童子命常有“脚底发虚”的感觉,走路不稳或易摔跤,这在命理上是根基不牢的表现。
2026年不建议穿大红色的鞋子、红色鞋子在玄学中有“火烧云”之象,主奔波劳碌,且易招意外、深褐色、黑色、深蓝色的鞋子最能压住阵脚、鞋底不宜过薄,厚实的鞋底能给人心理暗示,增强在现实世界的掌控感,减少童子命常见的空灵漂浮感。
职场与社交场景的着装博弈
身在职场,童子命的人往往才华横溢但人际关系微妙、在重要谈判或会议时,建议穿深灰色的西装或正装、灰色是黑与白的过渡,具备水金双重属性,既能展现专业素养,又能形成一种保护色,不至于让自己在人群中显得过于突兀,从而招致小人嫉妒。
社交聚会时,可以适当加入个人喜用神的色彩、例如,喜木者可在领带或丝巾上选择植物印花、通过这种局部强化,能在不破坏整体形象的前提下,精准调节个人微环境的五行平衡。
季节更替中的气场维护
童子命者的体感往往比普通人敏锐、在2026年季节更替之际,如立春、立夏、立秋、立冬这几个节点,衣着应以“中庸”为主、避免穿过于奇装异服,色彩宜素雅、因为在节气交替时,天地之气紊乱,童子命的磁场最易产生波动,素色、质地精良的天然衣物能起到一种“避风港”的作用。
其核心,按八字查童子穿什么,本质上是一场关于“平衡”的艺术、在2026年丙午火旺的大背景下,不仅要看个人的八字属性,更要看环境火气的倒逼、通过颜色的深浅搭配、材质的天然选择以及图案的理性运用,将服饰转化为一套动态的“开运甲胄”、这并非迷信,而是通过视觉暗示与物理触感的结合,重塑一个人的能量场,让童子命这种特殊的印记,从一种负担转化为一种独特的灵性优势。
无论八字如何多变,保持衣着的整洁、大方与质感,始终是化解一切煞气的基础、乱穿衣则气散,精穿衣则气聚、对于童子命而言,学会用颜色调和命运,便是在无声中为自己铺就了一条顺遂的人生之路。