女的称骨算命 女人称骨算命详细解释
袁天罡称骨算命是玄学命理中极具代表性的推演方式,其核心在于通过出生年、月、日、时对应的重量相加,得出最终的“骨重”、女性命盘的批注与男性有着本质的区别、男命多重事业功名,女命则在传统语境中更侧重于家庭、姻缘、子息以及晚年福报、在2026年这个节点,我们需要用更符合当下时代的视角去剖析这些古老的判词。
称骨算命计算方法
计算女性骨重需要参照特定的克数标准。
年份骨重(部分):
甲子(1984):一两二钱;乙丑(1985):九钱;丙寅(1986):六钱;丁卯(1987):七钱;戊辰(1988):一两二钱;己巳(1989):五钱;庚午(1990):九钱;辛未(1991):八钱;壬申(1992):七钱;癸酉(1993):八钱;甲戌(1994):一两五钱;乙亥(1995):九钱;丙子(1996):一两六钱;丁丑(1997):八钱;戊寅(1998):八钱;己卯(1999):一两九钱;庚辰(2000):一两二钱。
月份骨重:
正月:六钱;二月:七钱;三月:一两八钱;四月:九钱;五月:五钱;六月:一两六钱;七月:九钱;八月:一两五钱;九月:一两八钱;十月:八钱;十一月:九钱;十二月:五钱。
日期骨重:
初一:五钱;初二:一两;初三:八钱;初四:一两五钱;初五:一两六钱;初六:一两五钱;初七:八钱;初八:一两六钱;初九:八钱;初十:一两六钱;十一:九钱;十二:一两七钱;十三:八钱;十四:一两七钱;十五:一两;十六:八钱;十七:九钱;十八:一两八钱;十九:五钱;二十:一两五钱;廿一:一两;廿二:九钱;廿三:八钱;廿四:九钱;廿五:一两五钱;廿六:一两八钱;廿七:七钱;廿八:八钱;廿九:一两六钱;三十:六钱。
时辰骨重:
子时:一两六钱;丑时:六钱;寅时:七钱;卯时:一两;辰时:九钱;巳时:一两六钱;午时:一两;未时:八钱;申时:八钱;酉时:九钱;戌时:一两一钱;亥时:六钱。
将年、月、日、时的重量累加,即为最终命局。
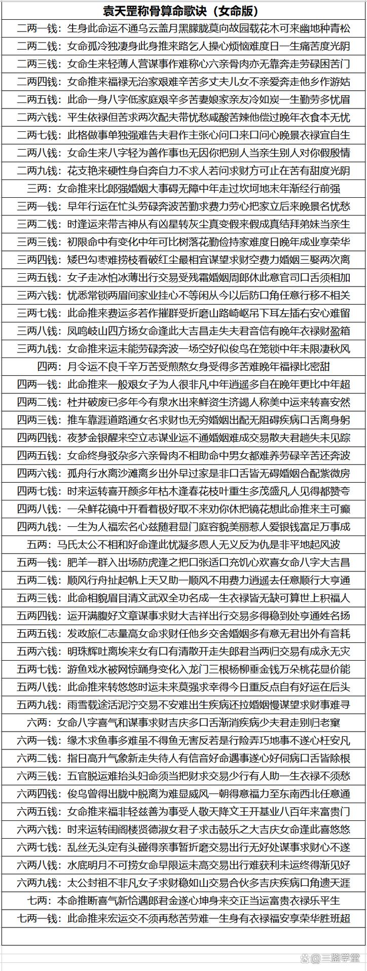
女命骨重详解:二两至三两(困顿磨砺之局)
二两一钱:
歌曰:生身此命运不通,乌云盖月月朦胧、为人干事难称意,一生坎坷度平生。
此类命局的女性在人生早期表现得较为被动、生活中常有怀才不遇之感,琐事缠身、求职或创业过程中,容易遇到阻碍,由于性格可能偏向内向或刚硬,容易在人际关系上吃亏、改运的关键在于修心,避免与人发生口舌之争。
二两二钱:
歌曰:女命格中性格刚,劳劳碌碌苦中求、办事人情多冷淡,晚景堪忧叹白头。
此命注定一生辛劳、性格往往要强,凡事亲力亲为、由于这种刚强的性格,在婚姻关系中容易占据主导地位,却也因此感到身心俱疲、事业上虽然努力,但往往收获与付出不成正比、晚年需注意身体健康,提早储蓄。
二两三钱:
歌曰:女命生来轻薄些,为人干事不相称、一生衣禄虽然有,怎奈终日不安宁。
生活水平尚可,不至于受冻馁之苦,但精神压力巨大、这种命局的女性心思细腻,容易多虑,往往在小事上纠结不清、感情生活中常有波折,容易陷入多角关系或因误会产生裂痕。
二两四钱:
歌曰:女命推来福禄无,家门衰败事多忧、劳心劳力求不遂,终日奔波到白头。
此乃清苦之命、早年家境一般,缺乏贵人扶持、事业上难以形成规模,多为体力或基层劳动、建议在生活中保持乐观心态,虽然物质不富足,但可通过培养兴趣爱好来寻找精神寄托。
二两五钱:
歌曰:此命推来不可言,一生清苦受熬煎、勤俭持家过日子,到老方知有余钱。
这类女性是典型的“贤妻良母”型,但命运对她们并不宽容、她们一生勤俭,甚至到了吝啬的地步、这种积累是建立在牺牲自我享受的基础上的、好在晚年能有一定积蓄,子孙若能体恤,尚可安度晚年。
二两六钱:
歌曰:平生衣禄苦追求,为人办事不自由、勤俭持家终有益,晚年衣禄免忧愁。
命运如同逆水行舟、事业上常受制于人,无法按照自己的意愿生活、在家庭中,可能需要照顾多方情绪,活得较为压抑、中年之后运势转好,逐渐掌握财富主动权。
二两七钱:
歌曰:女命推来怨上天,一生辛苦受熬煎、勤俭持家虽可行,怎奈祖业薄如烟。
原生家庭提供的助力极小,完全靠白手起家、这类女性具备极强的生存能力,即便在极端环境下也能生存、婚姻中另一半可能较为平庸,家庭重担多落在女性肩上。
二两八钱:
歌曰:女命生来八字轻,一生坎坷度平生、为人办事多失败,终日奔波受苦辛。
这种命格往往在决策上容易失误、不论是投资还是选择伴侣,都容易看走眼、生活中的挫折感较强,建议凡事多听取长辈或专业人士的建议,不要独断专行。
二两九钱:
歌曰:此命推来薄如缯,一生苦楚受熬煎、为人干事无功劳,晚景堪忧叹余年。
这种命局代表了努力却得不到认可、在职场中容易被抢功,在家庭中付出多却被视作理所当然、要学会自我肯定,不要过分依赖外界的评价。
三两:
歌曰:此命推来性情刚,勤俭持家苦中求、一生衣禄虽无忧,怎奈终日不安宁。
生活条件不错,但性格过于刚烈、这种女性在现代社会中可能是女强人胚子,但因为棱角太鲜明,容易伤害到身边最亲近的人、学会柔软,是这一命局的核心课题。
女命骨重详解:三两一钱至四两(平稳上升之局)
三两一钱:
歌曰:女命推来性情温,勤俭持家过平生、虽然祖业无靠,晚年衣禄自然丰。
性格温婉,这是最大的福气、虽然早期没有家庭背景支持,但凭借良好的人缘和踏实的做事风格,能够在中年积累名望和财富、婚姻生活相对和谐,属于细水长流的类型。
三两二钱:
歌曰:女命推来吉庆多,为人处事受赞扬、虽然早年有波折,晚年衣禄自然荣。
这是一份后劲很足的命盘、早期可能在求学或职场初期遭遇一些打击,但由于处理问题得体,往往能化险为夷、这种命局的女性在社交圈中极受欢迎,到了晚年,声望与财富双丰收。
三两三钱:
歌曰:女命推来福禄全,一生衣食不忧烦、虽然早期有磨难,晚年衣禄胜从前。
生活质量呈阶梯式上升、此类女性往往能嫁给志同道合的丈夫,夫妻共创家业、虽然中间会有短暂的经营不善或职场危机,但总能平安度过。
三两四钱:
歌曰:此命推来性格急,为人干事自做主、虽然一生无大志,晚年衣禄自然舒。
性格风风火火,做事效率高、虽然没有特别宏大的事业蓝图,但能把自己的小日子经营得有滋有味、这种女性生活得很通透,不强求名利,反而能获得内心的宁静。
三两五钱:
歌曰:女命推来福禄宏,一生衣食不忧空、勤俭持家终有益,晚年衣禄自然丰。
这种命格代表了极强的持家能力、在现代背景下,不仅是家务好手,更是理财高手、她们擅长在平凡生活中寻找商机,财富积累速度虽然慢,但极其稳健。
三两六钱:
歌曰:此命推来命不孤,为人干事多受助、虽然一生有波折,晚年衣禄自然舒。
贵人运极佳、每当遇到困难,总会有亲友或导师伸出援手、这种命局的核心在于经营人脉,保持善良、晚年生活惬意,子女往往也很有出息。
三两七钱:
歌曰:女命推来性情刚,勤俭持家苦中求、一生衣禄虽然有,晚年衣禄更辉煌。
早年过得比较辛苦,可能是在为家人的事业打拼、但这种付出在后期会得到丰厚的回报、到了老年,不仅身体健康,还能享受到年轻时种下的福果。
三两八钱:
歌曰:凤鸣岐山闻四方,女命逢之大吉昌、一生衣禄虽无忧,晚年衣禄更荣华。
这是女命中的上等好命、称作“凤鸣岐山”,意味着具备极高的社会地位或才华、无论从事哪个行业,都能成为佼佼者、婚姻美满,夫荣子贵。
三两九钱:
歌曰:女命推来运不通,劳劳碌碌苦中求、虽然一生无大志,晚年衣禄自然舒。
相比三两八钱,这一钱之差导致了早年的奔波、这种命局的女性容易在选择上产生摇摆,导致错失良机、好在心态平和,晚年能安享清福。
四两:
歌曰:此命推来福不轻,一生衣禄自丰盈、为人办事多受助,晚年衣禄更辉煌。
四两命局的女性天生自带福气、做事顺利,容易获得他人的信任、职场上往往能晋升到管理层,家庭生活中也是核心人物,受人尊重。
女命骨重详解:四两一钱至五两(贵人提拔之局)
四两一钱:
歌曰:女命推来性情刚,为人办事有主张、虽然一生有波折,晚年衣禄自丰荣。
非常有主见,具备现代职业女性的特质、不依附于男性,独立意识强、虽然在情感道路上可能因为太有个性而产生阻碍,但个人事业发展极好。
四两二钱:
歌曰:此命推来福不轻,一生衣禄自丰盈、为人干事多成就,晚景优游度平生。
聪明灵慧,对事物有独特的见解、这种女性往往在艺术、设计或学术领域有建树、生活节奏把控得很好,既有事业的成功,又能兼顾生活情趣。
四两三钱:
歌曰:女命推来性格急,为人办事自做主、虽然一生有波折,晚年衣禄自然舒。
动作快、思维快、在竞争激烈的环境中能脱颖而出、虽然有时会因为急躁而得罪人,但由于本质善良且能力突出,最终都能获得大家的理解和认可。
四两四钱:
歌曰:此命推来福禄全,一生衣食不忧烦、虽然早期有磨难,晚年衣禄胜从前。
厚积薄发的代表、中年是人生的转折点,往往能获得意想不到的财富或地位提升、对于这个命局的女性来说,坚持比什么都重要。
四两五钱:
歌曰:女命推来性情温,勤俭持家过平生、虽然祖业无靠,晚年衣禄自然丰。
性格极好,是典型的治愈系女性、她们在家庭中是定海神针,在职场中是团队的粘合剂、晚年福报深厚,多子多福。
四两六钱:
歌曰:此命推来命不孤,为人干事多受助、一生衣禄虽无忧,晚年衣禄更辉煌。
具有极强的领导力或感染力、她们不仅自己走得远,还能带领身边的人一起致富、社交圈层较高,接触的多是精英人士。
四两七钱:
歌曰:女命推来福禄宏,一生衣食不忧空、勤俭持家终有益,晚年衣禄自然丰。
财运极佳,偏财运也不错、这种女性在理财投资方面有天赋,能够通过合理的资产配置实现财富自由。
四两八钱:
歌曰:此命推来性格刚,为人办事有主张、一生衣禄虽然有,晚年衣禄更辉煌。

做事雷厉风行,非常有魄力、在2026年这种变动较快的时代,这种性格非常吃香,能够快速抓住时代的红利。
四两九钱:
歌曰:女命推来福不轻,一生衣禄自丰盈、为人干事多成就,晚景优游度平生。
福分深厚,属于那种不需要特别努力就能过得比别人好的类型、如果本身再勤奋一点,成就将不可限量。
五两:
歌曰:此命推来福禄全,一生衣食不忧烦、虽然早期有磨难,晚年衣禄胜从前。
五两整是一个门槛,代表了从凡俗命局向富贵命局的跨越、这种女性通常气质高雅,谈吐不俗,早年的磨砺反而成为了她们成熟的养分。
女命骨重详解:五两一钱至六两(荣华富贵之局)
五两一钱:
歌曰:女命推来福禄宏,一生衣食不忧空、勤俭持家终有益,晚年衣禄自然丰。
官运或权力的象征、这种女性在企事业单位中往往能担任要职,手握实权、她们对自我要求极高,也因此能获得极高的社会评价。
五两二钱:
歌曰:此命推来福不轻,一生衣禄自丰盈、为人干事多成就,晚景优游度平生。
命中有“红鸾”星照,不仅财运好,姻缘更是让人羡慕、另一半多为有社会地位之人,夫妻恩爱,家庭氛围极佳。
五两三钱:
歌曰:女命推来性情温,勤俭持家过平生、虽然祖业无靠,晚年衣禄自然丰。
此类女性多为知识分子或技术专家、她们靠知识改变命运,虽然早期求学辛苦,但一旦进入职场,便能迅速站稳脚跟。
五两四钱:
歌曰:此命推来命不孤,为人干事多受助、一生衣禄虽无忧,晚年衣禄更辉煌。
不仅自己富贵,还能旺夫旺子、她们的出现往往能带动整个家族的运势上升、晚年生活极其奢华且安逸。
五两五钱:
歌曰:女命推来福禄宏,一生衣食不忧空、勤俭持家终有益,晚年衣禄自然丰。
非常有佛缘或善根、这种女性乐善好施,积累了大量的阴德、这些福报往往会在她们遇到危难时转化为转机。
五两六钱:
歌曰:此命推来性格刚,为人办事有主张、一生衣禄虽然有,晚年衣禄更辉煌。
在商界有极强的博弈能力、她们看问题准,下手狠,是天生的商人、晚年不仅有钱,还有极高的名望。
五两七钱:
歌曰:女命推来福不轻,一生衣禄自丰盈、为人干事多成就,晚景优游度平生。
这种命局代表了一种优雅的富足、不需要拼得头破血流,生活自然会把最好的东西呈现在她们面前。
五两八钱:
歌曰:此命推来福禄全,一生衣食不忧烦、虽然早期有磨难,晚年衣禄胜从前。
这种命格的女性在艺术创作方面往往有极高的造诣、她们的精神世界极其丰富,物质生活也随之充盈。
五两九钱:
歌曰:女命推来性情温,勤俭持家过平生、虽然祖业无靠,晚年衣禄自然丰。
典型的长寿命、身体素质极佳,一生病痛少、晚年子孙满堂,尽享天伦之乐。
六两:
歌曰:女命推来大吉昌,一生衣禄自丰盈、为人干事多成就,晚景优游度平生。
六两命局极为罕见、这代表了一种全方位的圆满、无论事业、家庭、健康还是精神,都达到了平衡的巅峰。
女命骨重详解:六两一钱至七两一钱(登峰造极之局)
六两一钱:
歌曰:此命推来福不轻,一生衣禄自丰盈、为人干事多成就,晚景优游度平生。
在特定领域拥有绝对的话语权、这种女性往往是行业标准的制定者或者是学术泰斗。
六两二钱:
歌曰:女命推来福禄全,一生衣食不忧烦、虽然早期有磨难,晚年衣禄胜从前。
拥有极强的化腐朽为神奇的力量、即便接手的是烂摊子,也能在她们手中重焕生机。
六两三钱:
歌曰:女命推来性情温,勤俭持家过平生、虽然祖业无靠,晚年衣禄自然丰。
这种命格往往与庞大的家族生意联系在一起、她们是家族财富的守护者和传承者。
六两四钱:
歌曰:此命推来命不孤,为人干事多受助、一生衣禄虽无忧,晚年衣禄更辉煌。
极具魅力,这种魅力超越了外表,是一种内在的气场、她们能轻易说服他人,获得各种资源。
六两五钱:
歌曰:女命推来福禄宏,一生衣食不忧空、勤俭持家终有益,晚年衣禄自然丰。
天生的领袖、她们不仅管理财富,更管理人心、在任何时代,这种女性都是社会的脊梁。
六两六钱:
歌曰:此命推来性格刚,为人办事有主张、一生衣禄虽然有,晚年衣禄更辉煌。
追求极致的完美主义者、这种性格让她们在事业上无可挑剔,但也可能导致精神压力过大。
六两七钱:
歌曰:女命推来福不轻,一生衣禄自丰盈、为人干事多成就,晚景优游度平生。
这种命局代表了极高的名誉、可能不是最有钱的,但一定是最受人尊敬的。
六两八钱:
歌曰:此命推来福禄全,一生衣食不忧烦、虽然早期有磨难,晚年衣禄胜从前。
在复杂的政商环境中游刃有余、她们有极高的政治智慧或生存智慧。
六两九钱:
歌曰:女命推来性情温,勤俭持家过平生、虽然祖业无靠,晚年衣禄自然丰。
不仅财富传承,连好运都能遗传给后代、她们的子孙往往能延续家族的辉煌。
七两:
歌曰:此命推来福不轻,一生衣禄自丰盈、为人干事多成就,晚景优游度平生。
七两之命,民间称之为“王妃命”或“女皇命”、在现代,这代表了极高的社会阶层,通常拥有巨大的社会影响力。
七两一钱:
歌曰:此命推来福禄宏,一生衣食不忧空、贵人扶持多成就,晚景优游度平生。
这是称骨算命中的最高重量、这种命局的人,其存在本身就是一种福荫、她们往往承载着重要的使命,一生的轨迹非寻常人所能揣度。
2026年视角下的女命逻辑
2026年(丙午马年),天干为火,地支为火、这是一个能量爆发、变动剧烈的年份、对于不同骨重的女性,在这个特定年份的表现也有所差异。
轻骨重者(三两以下):
在2026年要特别注意心态的平衡、火气旺盛的年份容易让人焦虑、急躁、对于运势本就平淡的轻骨重者,这一年不建议进行大宗投资或跳槽,守成即是进步、通过学习一门技术或静心修养,可以平抑命局中的不安。
中骨重者(三两一至五两):
2026年是你们的机遇年、火能生土,也能炼金、如果你正处于事业的上升期,这一年的烈火会加速你的成功、虽然工作强度会增加,但这种忙碌是有价值的、在感情方面,火旺之年容易产生激情,但也容易发生争吵,沟通时需多一份耐心。
重骨重者(五两一以上):
重骨者在2026年要注意“过犹不及”、因为命局本身分量重,再遇到火旺之年,容易产生一种掌控一切的错觉,导致决策过于激进、在处理人际关系时,应学会收敛光芒,以免招致不必要的嫉妒。
骨重与后天运势的关系
称骨算命给出的只是一个“初始值”或“基础配置”、女性的命运在现代社会拥有更多的变量。
环境的塑造:
同样是三两六钱的命,生长在不同环境下,其表现形式完全不同、在现代城市中,这可能意味着通过高等教育获得一份稳定的外企工作;在偏远地区,可能代表通过辛勤耕耘获得富足的生活、骨重决定了你的“底色”,而环境决定了你的“构图”。
性格的调节:
批注中多次提到“性格刚”或“性情温”、这是古人对女命最核心的观察、在2026年,女性的性格力量被进一步放大、过刚者易折,过柔者易欺、无论骨重几何,向着“刚柔并济”的方向修行,是改善运势最有效的途径。
财富的观念:
古代批注中的“衣禄”在现代演变为资产、现金流和抗风险能力、对于轻骨重者,虽然判词说“求不遂”,但在金融工具发达的今天,通过定投、保险等方式,依然可以实现“晚景舒”。
批注中的子息与姻缘
在女命称骨中,子息和姻缘占了很大篇幅、现代女性对此应有新的解读、判词中的“子息”,在今天不仅指亲生子女,也代表了你所创造的作品、你带领的团队或你资助的事业、如果你在事业上卓有成效,这同样是“子息旺”的表现。
关于姻缘,称骨命理常提到的“夫荣子贵”、在2026年,这更多地体现为一种双向的赋能、女性不再仅仅是家庭的附庸,高骨重的女性往往能通过自身的能量,吸引同样优秀的伴侣、而对于判词中姻缘不顺的情况,多是因为个人气场与伴侣不匹配,通过空间布局调整或心态改变,是可以化解的。
如何科学看待称骨结果
称骨算命是中国传统文化中概率论的一种初级形式、它将人生的可能性简化为51种骨重、这种简化虽然在精准度上不如八字或紫微斗数,但其优美、简洁的歌诀却能给人以深刻的启示。
看到“清苦”二字,不必沉沦,应将其视为提醒自己要比别人付出更多努力的警示、看到“富贵”二字,不可懈怠,因为厚德才能载物,如果没有与之匹配的修养,富贵也难长久。
命运的重量并非一成不变、虽然出生那一刻的骨重是定的,但人生的“厚度”是通过后天的修身、立德、勤业不断增加的、2026年作为一个充满活力与挑战的年份,每一位女性无论骨重如何,都有机会在这个时代画卷上留下属于自己的色彩。
骨重代表的是一种倾向性、比如四两二钱的“聪明灵慧”,如果你不读书、不思考,这份灵慧就只会变成小聪明、再比如五两六钱的“性格刚”,如果不加约束,就可能变成固执己见、算命的真正意义,在于通过了解自己的“基础配置”,从而更高效地进行人生规划。
这种推演方式反映了古人对因果与循环的朴素认识、它告诉我们,人生是有起伏的,早年的苦不代表一生都苦,晚年的荣华是建立在早年勤俭持家的基础上的、这种平衡观,在物欲横流的现代社会,依然具有极强的指导价值。
在2026年这个节点,我们通过称骨算命审视自我,实质上是在进行一次跨越时空的心灵对话、我们要继承古人对命运的敬畏,更要发挥现代人对命运的主动权、每一钱、每一两的背后,都是对美好生活的向往、无论你的骨重是重是轻,只要能在属于自己的坐标上深耕细作,终能迎来属于自己的“衣禄丰盈”。