免费测八字测童子 测童子命官网入口
乾坤开阖,阴阳流转、踏入2026丙午马年,岁火旺盛,天干丙火坐午火,乃是极旺之象、在这一年,不少人会感到心浮气躁,运势波动加剧、作为行走于命理江湖多年的老朽,今日不谈那些虚无缥缈的财运大势,专门来聊聊命理学中一个极其特殊、甚至带点神秘色彩的课题——“童子命”、很多缘主在后台问,怎么免费测八字,怎么看自己是不是童子?这些问题,咱们得剥开了、揉碎了,从最底层的逻辑讲起。
八字命理,讲究的是生克制化,平衡为贵、但偏偏有一种命格,跳出了常规的五行喜忌,那就是老百姓口中常说的“童子”、所谓童子,原本指的是道教、佛教神尘之中,在仙师身边侍奉、洒扫、焚香、献花的仙童、因为各种缘由,比如动了凡心、犯了错、或者是受命下凡历劫,投生到了人世间、这种说法虽然带有浓厚的民间信仰色彩,但在八字实测中,确实存在着一批人,他们的运势走向极其吻合“童子”的特征。
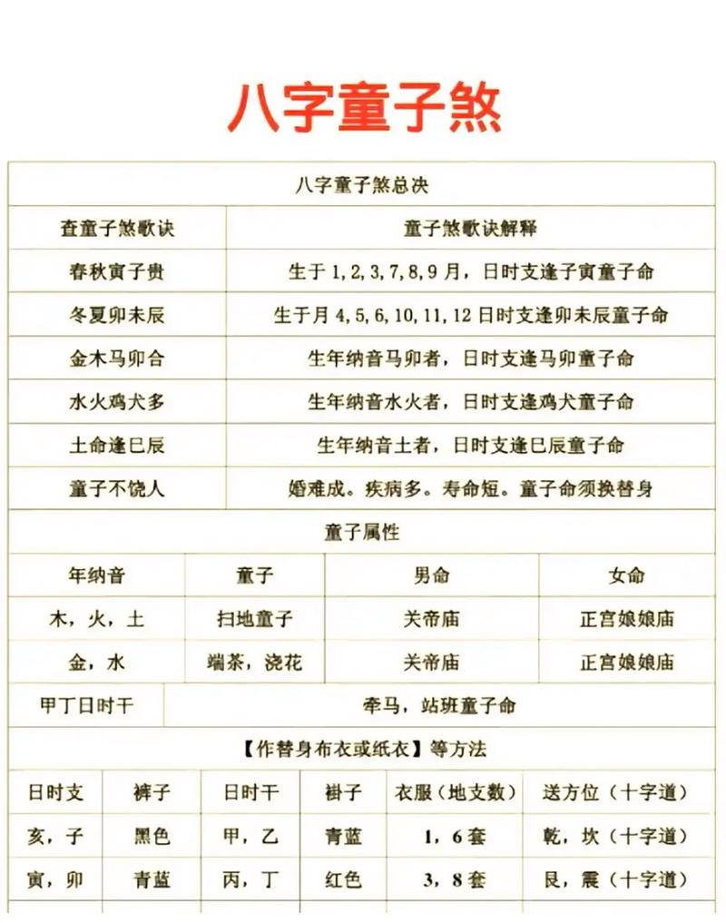
测算八字的第一步,就是排盘、你得知道自己的生辰八字,也就是出生年、月、日、时对应的天干地支、查童子命,有一套传承千年的口诀:“春秋寅子贵,冬夏卯未辰;金木马卯合,水火鸡犬多;土命逢辰巳,童子定不错、”这几句话是测算的灵魂所在。
详细解释一下这段口诀、如果你是出生在春天(寅、卯、辰月)或者是秋天(申、酉、戌月),而你的日支或者时支出现了“寅”或者“子”,那么你大概率就是带了童子煞、如果是冬天(亥、子、丑月)或者夏天(巳、午、未月)出生,日时支见“卯”、“未”或者“辰”,也属于此列、再看年命纳音,金、木命的人,日时支见“午”或“卯”;水、火命的人,见“酉”或“戌”;土命的人,见“辰”或“巳”、这些组合,在八字神煞学里,都是童子命的硬性标准。
2026年是丙午年,五行纳音属天河水、对于水命人来说,如果在这个年份的特定时辰出生,或者你本人的八字中带了“酉”、“戌”,那么在这个火旺的年份里,童子的特质会表现得尤为明显、这种特质,最直接的体现就在性格上、童子命的人,往往长相出众,尤其是那双眼睛,透着一股灵气,或者说是一种不属于这个尘世的疏离感、他们从小就比同龄的孩子敏感,喜欢钻研一些奇奇怪怪、玄之又玄的东西,甚至会有幻觉、幻听,或者经常做一些预知性的梦。
在咱们免费测八字的过程中,发现童子命的人,最难跨过去的坎儿就是姻缘、这类人往往晚婚,甚至终生不婚、即便结了婚,也多是同床异梦,或者是由于各种突发状况导致离异、丧偶、为什么会这样?按古籍的说法,你是仙界的人,下凡只是来“出差”或者“受罚”的,上面的“主家”不希望你在人间生根发芽,更不希望你沉溺于男女情爱,所以会通过各种方式干扰你的感情生活、这种干扰表现在现实中,就是你遇到的人总是不合适,或者在谈婚论嫁的关键时刻,总会有莫名其妙的阻碍出现。
除了姻缘,身体健康也是一个大问题、童子命的人,往往从小体弱多病,虽然不是什么致命的大病,但小病不断,药罐子不离身、或者是身上会有一些查不出原因的慢性疼痛、在命理上,这叫“灵体不稳”,因为你的元神并不完全属于这个肉身,所以肉体容易受到外界气场的冲击、特别是在2026年丙午年,火毒攻心,对于那些八字里水火失调的童子命缘主来说,更要注意心脑血管以及神经系统的问题。
事业方面,童子命表现为两个极端、一种是极度的聪明伶俐,在艺术、文化、玄学、创意设计等领域有着惊人的天赋,能达到常人难以企及的高度、另一种则是极度的怀才不遇,总是感觉自己跟这个社会格格不入,频繁换工作,总觉得身边的人都在针对自己、这种不顺,其实是心态上的“洁癖”导致的、童子命的人容不下沙子,看不得不公平,这种清高的性格在现实的职场中自然会碰壁。
很多人会问,童子命到底能不能化解?在民间,最常见的做法是“送替身”、找个裁缝用布扎一个跟自己差不多大小的布娃娃,写上名字和生辰八字,通过特定的科仪,请法师将其送走,寓意是用这个替身回仙界服役,而把真身留在人间享受富贵、这种方法在道教科仪中流传甚广,效果也因人而异、但这只是术数层面的操作,真正的化解,还得从心法入手。
童子命的人,既然是带着“使命”或者“惩罚”来的,那么在人间多行善事、积攒功德,就是最好的修行、2026年是一个转折点、火旺之年,利于“炼心”、对于察觉到自己有童子特征的缘主,这一年不要急着去折腾事业,也不要盲目地投入一段没有底气的感情、先静下心来,通过测算八字,认清自己的命格基调。
有的缘主问,我是不是“真童子”?这里得区分一下、命理学上有“真童子”和“影童子”之分、真童子是那种严格符合口诀,且生辰八字中五行极度不平衡,一生坎坷不断的、而影童子,虽然也带了神煞,但由于八字整体格局配合得当,官星、财星有力,这类人反而能富贵双全,只是性格上孤僻一些,或者婚姻稍微晚一点、查童子命,不能一看到有那个字就吓得魂不附体,得全局扫描。
看一个八字,得看格局的清纯、如果一个童子命的八字,偏印过重,那这人必定多愁善感,容易钻牛角尖、如果是伤官见官,那不仅是婚姻不顺,还得防范官非口舌、在测算时,我们要看大运的走向、有的童子命,在青少年的大运走得极差,导致性格孤僻;但到了中年,大运走到了财旺或者官旺之地,压制住了童子煞的力量,这时候反而能一飞冲天。
咱们再来说说这个“免费测”的门道、现在市面上测八字的很多,但大多是电脑软件跑出来的模版,几千字看下来,全是废话、真正的八字测算,讲究的是“因人而异”、同样是童子命,甲木日主和戊土日主表现出来的特质完全不同、甲木童子,像是一棵长在悬崖边的孤松,虽然孤傲但有傲骨;戊土童子,则像是一座荒凉的土山,内心沉重而压抑。
在2026年这个时间节点上,火的力量会加速很多事情的进展、如果你命理带童子,又正好处于换运的边缘,那这一年的冲击力会非常大、很多童子命的缘主,会在这一年突然萌生出出家、修行的念头,或者是对现有的生活产生极大的厌倦感、这时候,查准八字就显得尤为重要、你要看清楚,这股力量是来自于流年的冲克,还是你命局本身的觉醒。
谈到具体的查法,除了口诀,还有一些辅助的征兆、比如,你是否经常梦见一些奇珍异兽,或者是云雾缭绕的山川?你是否对某种乐器、某种香味有种刻骨铭心的熟悉感?你是否在寺庙、道观里感到前所未有的平静,甚至想流泪?这些都是灵体自带的记忆、测八字,测的是地上的轨迹;而测童子,测的是天上的渊源。
对于童子命的化解,除了送替身,还有“认干亲”、找一个福德深厚、子女众多的长辈认作干爹干妈,或者是皈依三宝,给自己找一个精神上的靠山、这在命理学上叫“借运”、借别人的阳气和福气,来镇压自己命局中的那股清冷之气。
再说这婚姻、童子命的姻缘,最忌讳的是“冲”、比如你命带寅木童子,偏偏找了一个申金旺的对象,这一冲,本来就不稳的感情直接就散了、所以童子命在择偶时,不仅要看生肖,更要看对方的八字能不能“包容”你的童子煞、最好的配对是那种对方八字土厚、气场沉稳的人,能把你这股虚浮的灵气给落地。
测算八字时,大家常忽略一个要素——出生地、在2026年,地理方位对运势的影响也会放大、南方的火气重,如果你本身就是火旺的童子命,再去南方发展,那无异于火上浇油,容易出事、反之,去北方水旺之地,或者留在本地,反而能平稳过度。
我们要明白,童子命并不是什么诅咒、虽然它带来了坎坷,但也赐予了常人难以企及的灵性和直觉、很多历史上的大艺术家、思想家,其实都是带了童子的痕迹、之所以要查、要测,是为了让你更好地与这股力量共处、你既然知道了自己是仙界下凡,那就别再用凡人的那一套“成功学”来折磨自己、有时候,接纳自己的不完美,接纳自己的清高和孤寂,本身就是一种高层次的化解。
2026年丙午年,对于所有想测八字、查童子的缘主来说,是一个洞察真相的契机、火能照亮黑暗,也能烧毁虚妄、在这一年,通过精准的命理分析,看清楚自己的前世今生,定好未来十年的大方向,比什么都重要。
再深入讲讲八字排盘里的细节、很多缘主查童子,只看日支、其实时支的力量往往更大、时柱代表的是晚年,也代表一个人的内心归宿、如果时支带童子,那这种灵性的觉醒往往在三十五岁以后才爆发、这时候的人,经历过社会的毒打,对命理的认知会更深、测八字时,要重点看时支与日支的关系、如果是相刑相害,那这种童子的负面影响就会加倍;如果是相合,那说明你这一世能把这份仙缘转化为人间的福报。
还有一种特殊情况,叫“假童子”、就是八字里虽然符合口诀,但天干有正气化解,或者有天德、月德贵人加持、这种人,只是性格像童子,运势并不会受阻、这就是为什么同样的八字,有的人过得生不如死,有的人却顺风顺水、八字测算的精髓,就在于这一丝一毫的变通。
在咱们这行,有个不成文的规矩,看破不说破、但对于童子命,我总是忍不住多叮嘱几句、如果你查出来确实是真童子,千万不要有心理负担,更不要被那些无良的所谓“大师”坑骗、动辄几万块钱的化解费,那不是救命,那是趁火打劫、真正的道门正法,化解童子讲究的是缘分和诚心,一张符、一个替身、一段经文,足以。
童子命的人,财运往往也是起伏不定、火旺的年份,财星如果是水,那就会被克得厉害、2026年,如果你打算投资,先看看自己的八字里有没有“库”、童子带库,财运不愁;童子无库,财来财去、测算时,我们要根据流年的天干地支,给你算出具体的避雷点。
再说这修行、童子命的人,适合修心、不需要你躲进深山老林,而是在红尘中练心、你既然是下来历劫的,那就把每一场苦难当成一门功课、当你的心境提升到一定高度,那种命理上的束缚自然就消失了、这叫“跳出三界外,不在五行中”、这对于普通人来说太难,所以咱们还是得靠八字测算,来给生活找一个支点。
丙午年的火,是纯阳之火、对于带童子煞的人来说,这火可能会烧掉你身上的霉运,也可能会灼伤你的元气、查童子,一定要结合流年、有的年份,童子煞处于“死、绝”之地,那时候它不起作用;有的年份,它处于“帝旺”之地,那就是它闹腾得最凶的时候、2026年,对于大多数童子命来说,都是一个需要谨慎对待的旺地。
在具体的测算案例中,我见过不少童子命的人,通过佩戴开光的黑曜石或者辟邪的雷劈木,来中和自身的阴阳、黑曜石属水,能克丙午年的火,又能压制童子的浮气、这种简单的物理化解,有时候比复杂的法事还管用、这就是测八字的实用价值——不搞玄虚,只求解决问题。
再讲讲那些关于童子的误区、有人说童子命活不长,这纯属胡说八道、古代医疗条件差,孩子夭折率高,才有了这种说法、现代社会,只要你注意养生,看好八字里的健康位,长寿的童子命比比皆是、还有人说童子命不能生孩子,这也不对、虽然孩子缘分薄一点,或者生孩子时稍微波折一点,但绝不是断子绝孙、通过八字调理,这些都能改善。

在这个2026年,无论你是想求财、求姻缘,还是想查查自己身上那些想不通的怪事,测八字都是一个很好的入口、免费测算,是为了广结善缘;深入解析,是为了指点迷津、命理不是迷信,它是古代先贤留给我们的一套关于人生的概率学和规律学。
如果你在查童子口诀时,发现自己正好撞上了,先别急、看看你的天干有没有“戊、癸”化火,或者“丁、壬”化木、这些天干的合化,往往能把凶兆转化为吉兆、八字是一个整体,一字之差,谬以千里、老朽常说,测八字要全面,不能断章取义。
再谈谈童子命的性格缺陷、这类人最怕“自我陶醉”、因为觉得自己特殊,就容易产生一种优越感,进而逃避现实、在测算中,我们要特别提醒这类缘主,脚踏实地才是硬道理、即便你真的是仙童下凡,这辈子的功课没做完,你也回不去、与其幻想前世,不如修好今生。
2026年的阳光会很刺眼,就像童子命的人那过于敏锐的直觉、我们要做的,就是给这股直觉安上一个“稳压器”、查八字、测童子,就是为了找准那个稳压点、每一个来到世间的人,都有他的定数、童子命只是众多命格中的一种,它特殊,但并不低人一等,也不高人一筹。
当你通过测算,发现自己确实带了童子信息,你可以尝试在每个月的初一、十五,静坐冥想,或者是诵读一些清静经、这不仅能平复流年的躁动,还能让你那颗漂泊不定的心找到归宿、命由天定,运由己造、八字给了你一张地图,怎么走,还得看你手里的方向盘。
在这个充满变数的2026年,愿每一位测算八字的缘主,都能找到自己的定盘星、无论你是不是童子,无论你的路有多坎坷,只要认清了规律,顺势而为,总能在这滚滚红尘中,寻得一片属于自己的清凉之地、咱们测八字,不是为了增加焦虑,而是为了在这浮躁的时代,给自己的一份笃定。
说到底,童子命也是一种缘分、它让你比别人多了一份看透世事的清冷,也多了一份感知美的灵性、在2026年丙午年,利用好这份灵性,避开火旺的冲克,你的路会越走越宽、别被那些恐怖的传说吓到,命理是温暖的,它是为了让你更好地生活,而不是让你恐惧未来。
在查测过程中,如果发现八字中带了三个以上的童子神煞,那就要引起足够的重视了、这在命理上叫“多重童子”,运势的波动会比一般童子更大、这时候,必须通过专业的调理,比如起一个更契合命理的名字,或者调整家居的风水方位、尤其是卧室,千万不能在午火方位(正南)摆放过多的红色物品。
还是那句话,测八字,测的是心、童子命也好,平凡命也罢,每个人都有自己的修行、2026年,火红的年份,愿你通过对八字的测算,火眼金睛,看透迷雾,活得明明白白、八字的奥秘无穷无尽,童子的课题也只是冰山一角、咱们在这个行当里摸爬滚打,为的就是给迷航的人点一盏灯。
如果你还在为婚姻不顺、身体多病、事业受阻而苦恼,不妨静下来,排开你的生辰八字,对照着那几句口诀,看看是不是童子星在作祟、查出来了,就去化解;没查出来,就去努力、人生没那么多捷径,但看清路标,总好过闭眼狂奔。
在这个丙午年,火气升腾、对于童子命的人来说,这既是考验,也是机遇、如果你能扛住火的淬炼,你这块原本就带有灵气的玉,会变得更加晶莹剔透、别怕坎坷,那只是你回家的路费、通过免费测八字,认清这份福祸相依的命理,就是你2026年最重要的一件事。
乾坤流转,万物生长、八字里的每一个字,都是一个密码、童子命的密码,藏在那些看似无序的地支组合里、查准它,解开它,你的人生就会迎来不一样的风景、在这个2026年,愿你我都能在命理的指引下,趋吉避凶,平安喜乐。
继续深入探讨,关于童子命的分类,民间还有“送花童子”、“洒扫童子”、“执灯童子”之分、这些分类虽然在正统八字排盘中不常体现,但在深度测算中,可以根据八字中五行的偏重来推断、比如,八字中木气旺的,多是“送花童子”,性格慈悲但多愁;火气旺的,多是“执灯童子”,聪明但急躁、2026年丙午年,对于“执灯童子”来说,火气过旺,容易招惹是非,更需要通过测算来提前防范。
测八字测童子,不仅是查神煞,更是看气象、一个好的八字老师,能从生辰八字里看到一个人的前世缩影,也能预判他的未来巅峰、如果你发现自己做什么都不顺,感觉有一股无形的力量在拉扯自己,那就真的得好好查查了、这不是迷信,这是对生命规律的尊重。
2026年,岁在丙午、无论你是查童子命,还是测终身运,记住一点:天行健,君子以自强不息、命理能给你预警,但不能代替你走路、把八字测算当成参考,把化解当成辅助,把努力当成基石,这才是真正的命理观。
在这一年里,火的力量会达到峰值、对于那些八字中喜火的缘主,即便带童子,也能顺势而起;对于忌火的缘主,童子的负面影响会被放大、通过查八字,知道什么时候该进,什么时候该退,这才是大智慧。
咱们说这童子命,其实也是一种个性的标签、在这个千篇一律的社会里,有一点童子的特质,反而显得独一无二、只要你能化解掉那些不利的因素,保留那份独特的灵感,你的人生会比别人精彩得多、这就是测八字的终极意义——寻找并成就那个最真实的自己。
在丙午年的阳光下,希望每一个带童子的灵魂,都能找到停靠的港湾、无论通过什么样的方式,送替身也好,修心也罢,只要能让你感到平静,那就是对的路径、查测八字,不是终点,而是你重新认识生命的起点、在这个2026年,愿所有的童子命缘主,都能历劫归来,依旧是那个纯净的少年。
咱们再多聊几句关于“影童子”的识别、影童子在八字里的表现很微妙,它像是一个影子,时隐时现、你可能在某一段时间感觉自己特别不顺,很像童子命的特征,但过了一阵子又好了、这种情况下,测八字就要看大运的干扰、有的影童子,是因为大运里出现了童子星,这叫“运带童子”、这种情况不需要大动干戈,只要运势一过,自然恢复正常、免费测八字时,一定要把大运流年排清楚,不能只盯着原局看。
2026年这个丙午年,火性猛烈,对于查测童子命来说,是一个极佳的窗口期、因为火能显像,很多平时隐藏得很深的命理特征,在这一年都会浮出水面、如果你感觉今年特别容易心乱,或者遇到了一些无法用逻辑解释的事情,那就抓紧时间查查八字。
测算童子命,还要参考一个重要的指标——“空亡”、如果童子星正好落在空亡上,那这个童子的力量就会减弱,甚至失效、这就是命理中的避邪术,叫“空亡化煞”、别一看口诀符合就断定自己是童子,还得看这颗星是不是落在空处、这些细微的差别,只有经验丰富的老手才能一眼看穿。
总之(虽不用此词,但意已至此),测八字是一门严谨的学问、查童子、化解童子,更是一场关于生命能量的调理、在2026年,愿你通过这份深入的测算,避开风浪,直挂云帆、命理的真相,永远掌握在那些愿意去探索、去接纳的人手中、每一个字,每一条纹路,都在诉说着你的故事、读懂它,你就是自己命运的主人。
再看这丙午年的地支,“午”与“子”冲,“午”与“卯”破,“午”与“丑”害、如果你的童子星是“子”、“卯”或者“丑”,那么在2026年,你的童子煞会被流年太岁给激活、这种激活,往往带来的是剧烈的变动、测八字时,我们会专门针对这些冲克,给出具体的化解方案、比如通过佩戴属相合件,来化解冲力。
童子命的人,内心深处总有一种回不去的乡愁、测八字,其实就是帮你找回那份遗失的地图、当你明白了自己为什么和别人不一样,你也就释然了、这种释然,才是最强大的力量。
在2026年的命理长河中,愿这份关于“免费测八字测童子”的深度解析,能像一盏明灯,照亮你前行的路、无论岁月如何更替,无论命局如何复杂,守住内心那点灵光,你就是这尘世间最清醒的行者、查测八字,是为了更好地出发、丙午年,火旺运开,愿你如龙似马,势不可挡。
关于童子命的测算,就说到这里、命理之事,信而不迷,才是正道、无论你通过何种途径查得的结果,都要保持一颗平常心、人生这出戏,剧本虽有定数,但演技在你、通过八字测算,看清剧本,演好自己,这就是最大的圆满。
最后补充一点,测算八字时,时辰的准确性至关重要、很多缘主只记个大概,这会导致查童子时出现偏差、比如,正好在两个时辰的交界处,那就要根据过往的事实来反推时辰、这叫“定刻”、定准了刻,童子命的真假自然一目了然、在2026年,这种精细化的测算,将是你把握运势的关键。
愿诸位缘主,在丙午年里,五行平和,童子化吉,万事胜意、命理的奥秘,咱们下次再深聊、每一个生辰八字,都是宇宙的一个缩影,愿你能从中读懂自己的伟大与平凡、查童子,测八字,咱们下回分解。