算命份量表 算命只需三步
在漫长的命理推演史中,唐代星象预测大师袁天纲所创的“称骨算命法”一直以其简洁、直观、精准而流传甚广、这种方法将人的生辰八字——出生年、月、日、时,分别转化成特定的“重量”,相加所得的总重量即为“骨重”、在2026年这个赤马当头的丙午年,天干属火,地支属火,双火重叠,气场极强、这一年的运势波动比往年更为剧烈,理解自身的命理份量,对于趋吉避凶、把握先机至关重要。
称骨算命法的核心逻辑与计重规则
称骨算命的单位是“两”和“钱”、这种算法认为,一个人的福泽厚薄与出生的时空节点有着必然联系、重者多福,轻者多磨,但“重”并不代表绝对的一帆风顺,“轻”也不意味着一生坎坷、关键在于如何根据自身的份量,在特定的年份——如2026年这种变动之年——找到最适合自己的生存法则。
下是精准的计重标准表,供大家核对推算。
第一步:出生年份重量表(以六十甲子为准)
在2026丙午年,我们要特别注意那些与马相合或相冲的生肖。
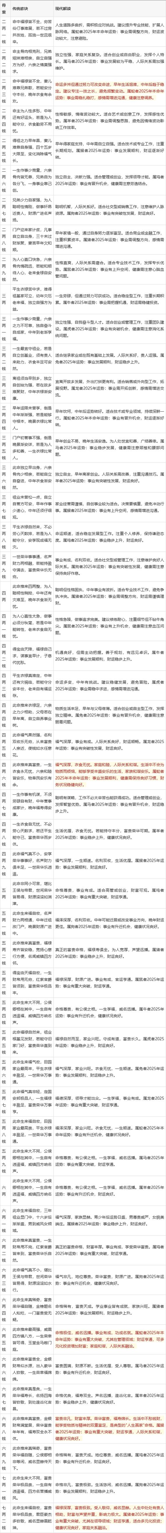
甲子(1924、1984):一两二钱
丙子(1936、1996):一两六钱
戊子(1948、2008):一两五钱
庚子(1960、2020):七钱
壬子(1912、1972):五钱
乙丑(1925、1985):九钱
丁丑(1937、1997):八钱
己丑(1949、2009):七钱
辛丑(1961、2021):七钱
癸丑(1913、1973):七钱
丙寅(1926、1986):六钱
戊寅(1938、1998):八钱
庚寅(1950、2010):九钱
壬寅(1962、2022):九钱
甲寅(1914、1974):一两二钱
丁卯(1927、1987):七钱
己卯(1939、1999):一两九钱
辛卯(1951、2011):一两二钱
癸卯(1903、1963):一两二钱
乙卯(1915、1975):八钱
戊辰(1928、1988):一两二钱
庚辰(1940、2000):一两二钱
壬辰(1952、2012):一两
甲辰(1904、1964):八钱
丙辰(1916、1976):八钱
己巳(1929、1989):五钱
辛巳(1941、2001):六钱
癸巳(1953、2013):七钱
乙巳(1905、1965):七钱
丁巳(1917、1977):六钱
庚午(1930、1990):九钱
壬午(1942、2002):八钱
甲午(1954、2014):一两五钱
丙午(1906、1966、2026):一两三钱
戊午(1918、1978):一两九钱
辛未(1931、1991):八钱
癸未(1943、2003):七钱
乙未(1955、2015):六钱
丁未(1907、1967):五钱
己未(1919、1979):六钱
壬申(1932、1992):七钱
甲申(1944、2004):五钱
丙申(1956、2016):五钱
戊申(1908、1968):一两四钱
庚申(1920、1980):八钱
癸酉(1933、1993):八钱
乙酉(1945、2005):一两五钱
丁酉(1957、2017):七钱
己酉(1909、1969):五钱
辛酉(1921、1981):一两六钱
甲戌(1934、1994):一两五钱
丙戌(1946、2006):六钱
戊戌(1958、2018):一两四钱
庚戌(1910、1970):九钱
壬戌(1922、1982):一两
乙亥(1935、1995):九钱
丁亥(1947、2007):一两六钱
己亥(1959、2019):九钱
辛亥(1911、1971):一两七钱
癸亥(1923、1983):六钱
第二步:出生月份重量表(阴历)
月份的重量相对固定,但这决定了你命格的基调。
正月:六钱
二月:七钱
三月:一两八钱
四月:九钱
五月:五钱
六月:一两六钱
七月:九钱
八月:一两五钱
九月:一两八钱
十月:八钱
十一月:九钱
十二月:五钱
第三步:出生日期重量表(阴历)
初一:五钱
初二:一两
初三:八钱
初四:一两五钱
初五:一两六钱
初六:一两五钱
初七:八钱
初八:一两六钱
初九:八钱
初十:一两六钱
十一:九钱
十二:一两七钱
十三:八钱
十四:一两七钱
十五:一两
十六:八钱
十七:九钱
十八:一两八钱
十九:五钱
二十:一两五钱
廿一:一两
廿二:九钱
廿三:八钱
廿四:九钱
廿五:一两五钱
廿六:一两八钱
廿七:七钱

廿八:八钱
廿九:一两六钱
三十:六钱
第四步:出生时辰重量表
子时(23:00-01:00):一两六钱
丑时(01:00-03:00):六钱
寅时(03:00-05:00):七钱
卯时(05:00-07:00):一两
辰时(07:00-09:00):九钱
巳时(09:00-11:00):一两六钱
午时(11:00-13:00):一两
未时(13:00-15:00):八钱
申时(15:00-17:00):八钱
酉时(17:00-19:00):九钱
戌时(19:00-21:00):六钱
亥时(21:00-23:00):六钱
命格份量深度解析与2026丙午年流年预判
将以上四项重量相加,所得的总数即为你的命重、下面我将针对不同重量等级进行详细解读,并结合2026年丙午赤马年的特性进行运势研判。
二两一钱至三两:磨砺中见真章
二两一钱: 此命格一生衣食难周,求谋多阻、在2026丙午年,由于火气过旺,此类命格的人容易感到心浮气躁,生活压力倍增、切记不可在这一年进行任何风险性投资,守住本心,稳扎稳打方为上策。
二两二钱: 这种命格代表早年运势坎坷,往往需要白手起家、2026年赤马当道,对你而言是一个挑战、火旺克金,若从事金融或五金行业需加倍小心、生活中会有小人作梗,但也正因为这一年的磨砺,能让你看清身边的人际关系。
二两三钱: 诗云:“一生劳碌无多利,求谋事事总不济、”2026年这一年,你可能会感到付出与回报不成正比、午午自刑的年份,对于轻量级命格而言,反倒可以通过一些善举来化解焦躁、建议多参加公益活动,积攒后福。
二两四钱: 此命格预示着祖业凋零,自力更生、在2026年,你会发现身边的机遇不少,但大多是“镜中花、水中月”、由于火能量过于活跃,建议这一年减少社交,多学习技能。
二两五钱: 这种命格的人往往心性较高,但怀才不遇、2026年的火气会加剧你的叛逆心理,在职场上容易与上司发生冲突、收敛锋芒是这一年的关键词。
二两六钱: 一生衣食仅可自供、在2026年,这类命格的人要注意健康问题,尤其是心血管方面的隐患、赤马年的烈火对身体的冲击不小,保持心态平和比赚钱更重要。
二两七钱: 此命为人性巧,做事有始有终、2026年是你的一个转折点,虽然压力不小,但只要坚持在某一领域深耕,火之能量会助你炼就真金。
二两八钱: 这种命格常有波折,但能在危难时刻逢凶化吉、2026年你会遇到一些看似无法逾越的困难,但最终能有惊无险、关键在于不要固执己见。
二两九钱: 诗曰:“初年运限未曾亨,纵有功名在后成、”2026年对你来说是积蓄能量的一年,不要急于求成,多积累人脉。
三两: 一生荣华富贵全靠自身、2026年,你会感受到前所未有的干劲,火能生土(如果你的八字喜土),事业上会有小小突破。
三两一钱至四两:平稳中求突破
三两一钱: 这种命格在中年之后会逐渐转好、2026年对于你来说,是一个考验定力的年份、外界诱惑多,容易让你偏离原本的轨道。
三两二钱: 诗云:“初年到运事难齐,财来财去多忧疑、”2026年丙午年,你的财运波动会非常大,可能是上半年大赚,下半年亏损、建议采取保守的理财策略,不要被高收益蒙蔽双眼。
三两三钱: 此命为人性巧灵,一生不缺衣食、2026年你的人缘极佳,能够结交到对你事业有帮助的朋友、赤马年的热情会感染你,让你在社交场合大放异彩。
三两四钱: 这种命格代表早年奔波,晚景凄凉(传统说法,现代社会可解读为晚年需提前规划)、2026年,建议你在房产或固定资产上做些打算,火克金的年份,实物资产比现金更能让你感到安心。
三两五钱: 诗云:“平生福量不周全,祖业根基亦未传、”2026年你需要独立面对很多难题,没有人能帮到你、但这正是提升个人独立能力的最佳时机。
三两六钱: 此命为人品性纯和,做事勤俭、2026年是你的“福禄年”,虽然不至于大富大贵,但生活安稳,家庭和睦、赤马年的火不会烧到你的福地。
三两七钱: 此命格在2026年会有一次重大的升迁机会、由于火势旺盛,代表着名望的提升、如果你在文化、教育、宣传领域工作,这一年必有收获。
三两八钱: 诗曰:“一身才干气昂扬,不仅财源广进、”2026年对于三两八钱的命格来说,是极其幸运的一年、丙火生暖,你的才华会得到全方位的展示。
三两九钱: 这种命格的人在2026年要注意家庭矛盾、赤马年的火气容易引发口舌是非,凡事礼让三分,家和才能万事兴。
四两: 此命格名利双全、2026年是你事业的爆发期,由于丙午年的强大能量,你以前布局的项目会在这一年看到显著成果。
四两一钱至五两:显贵之象初现
四两一钱: 此命为人聪明干练,自成自立、2026年是你寻找合伙人的绝佳时机,火的能量能帮你甄别谁是真正的贵人。
四两二钱: 诗云:“得宽怀处且宽怀,何必斤斤计较、”2026年你的心态会经历一次洗礼、放下执念,你会发现原本堵塞的财路突然通畅了。
四两三钱: 此命为人性急,做事公平、2026年丙午年的躁动可能会让你显得更加急躁,切记欲速则不达、在处理合同文件时要格外留心细节。
四两四钱: 这种命格的人在2026年会有偏财运、可能是意外的中奖,或者是过去的债项得以追回、火能生财,但需适可而止。
四两五钱: 此命为人大方,不守祖业、2026年你会有移居或换工作的打算、赤马奔腾,动中取财是这一年的特色。
四两六钱: 诗曰:“改姓移居胜往年,衣食无亏财利丰、”2026年对于四两六的人来说,主动求变是核心、不要害怕离开舒适区,新的环境会有更好的福泽。
四两七钱: 此命为人品行高洁、2026年你会受到社会的认可,甚至是官方的嘉奖、对于公职人员来说,这是更进一步的大好时机。
四两八钱: 这种命格的人在2026年要注意防盗、虽然你的运势整体向上,但“马”代表速度,也代表匆忙,容易在疏忽中丢失财物。
四两九钱: 此命格在2026年会有添丁之喜、火代表生命力,也是一种传承、家庭的喜悦会抵消掉事业上的疲惫。
五两: 诗云:“为名为利苦求谋,到老荣华自可期、”2026年你不需要太苦求,很多东西会水到渠成、丙午年的强力支持,让你的计划执行得异常顺畅。
五两一钱至六两:福禄丰厚之境
五两一钱: 此命为人勤俭,成家立业不难、2026年,你会通过过去几年的积累,实现财富层级的跃迁、这是一个质变的年份。
五两二钱: 诗曰:“一世荣华事事通,不须劳碌自亨通、”2026年你几乎不会遇到太大的阻碍、即便有小波折,也会在短时间内被化解。
五两三钱: 这种命格在2026年要注意“盛极必衰”的道理、虽然当前运势极佳,但丙火过烈容易伤及根基,建议在得意时多行善积德。
五两四钱: 此命为人一生清闲、2026年是你享受生活的年份,适合旅游、康养或钻研某种艺术、外界的喧嚣与你无关。
五两五钱: 诗云:“走马扬鞭大吉昌,功名进退亦无妨、”2026年你在事业上会有一种掌控感、即便面对变数,你也能游刃有余。
五两六钱: 这种命格的人在2026年要注意法律纠纷、火旺之年,如果行事过于霸道,容易触碰红线、守法循理是保住富贵的关键。
五两七钱: 此命为人福禄双全、2026年你会遇到生命中的重磅贵人,这位贵人可能是长辈或者是行业内的一份子,带给你的不仅是财富,更是眼界的提升。
五两八钱: 诗曰:“平生福禄自然来,名利荣华胜往昔、”2026年你只需要保持现状,好运自然会找上门、不要做无谓的改变。
五两九钱: 这种命格在2026年要多关注子女教育、火能量虽然强,但如果教导无方,容易让后代产生浮躁心理。
六两: 此命为人聪明,有勇有谋、2026年是你在商业战场上攻城略地的年份、赤马的冲击力配合你的智谋,可谓无往而不利。
六两一钱至七两一钱:大富大贵与特殊命格
这类命格极罕见、六两以上者,往往不是巨商便是名家。
六两一钱: 2026年这一年,你可能会参与到某种重大的社会事务中、你的影响力已经超越了个体,甚至能左右一个团队或行业的走向。
六两二钱: 诗云:“此命生来大不同,公侯将相在其中、”2026年对于你来说,是权力的扩张期、但火过旺也代表着争议,低调行事能走得更远。
六两三钱: 这种命格在2026年要防范身体过度透支、虽然事业辉煌,但丙午年的双重火气会消耗掉你大量的元气。
六两四钱: 此命为人权威,富贵双全、2026年你会获得一笔数额巨大的财富,或者是完成了一次重要的资产重组。
六两五钱: 诗曰:“细推此命福非轻,富贵荣华孰与争、”2026年你的运势如同正午的太阳,无人能及。
六两六钱: 这种命格在2026年要多做跨界尝试、火代表着创新和光明,你的能量可以在多个领域产生共鸣。
六两七钱: 此命为人正直,福泽深厚、2026年你的名声会达到一个顶峰。
六两八钱: 诗云:“富贵由天莫苦求,万事如意更何忧、”2026年是你放下包袱、享受人生巅峰的时刻。
六两九钱: 此命格的人在2026年要注意精神层面的追求、物质已经极度丰富,寻找内心的平静是这一年的课题。
七两: 诗曰:“此命生来福自宏,田园家业最高隆、”2026年你会感到一种掌控全局的安稳感。
七两一钱: 此乃极贵之命、2026年丙午年对你而言,只是漫长辉煌人生中的一个注脚,万事大吉,只需顺势而为。
2026丙午年各骨重的处世策略
在2026年这个特殊年份,火元素的燥动是贯穿全年的主线、无论你的命重几何,都需要掌握基本的五行调和之道。
对于三两以下的“轻量”命格:
在2026年,火气对你们的冲击最直接、这种“轻”并不代表命不好,而是代表你对环境变化的敏感度极高、建议在居家布置中加入“水”的元素,比如养鱼或摆放蓝色的装饰品、火多水克,能平衡焦躁感、在事业上,避开与火相关的行业(如餐饮、电力、美容),转而投向与土(如基建、农业)相关的稳定行业,因为火生土,土能卸火之威,给你带来安全感。
对于三两一至五两的“中量”命格:
你们是2026年的中流砥柱、丙午年的烈火会加速你们的进程、如果你正在谋求职位晋升或创业,这一年是最好的加速期、但要注意,火旺则易碎,在谈判和签署契约时,务必找一个命格中水旺的人作为顾问、在色彩选择上,2026年尽量少穿大红大紫,多穿白色或金色(属金),以金受火炼,能让你的意志更加坚定。
对于五两一以上的“重量”命格:
你们在2026年需要做的不是进攻,而是“守成”与“回馈”、能量过强时,如果不进行适当的释放,容易伤及自身、建议在这一年多做慈善,火代表光明,将你的财富和能量分散出去,不仅能减少“赤马年”带来的负面干扰,还能为你未来的运势埋下善种、健康方面,由于火气太重,要注意肝胆的排毒,保持作息规律。
算命份量表的局限性与现代解读
袁天纲称骨算法虽然流传千古,但我们在运用时必须结合现代社会的逻辑、古代的“衣食无忧”在现代可能只是维持温饱,而古代的“改姓移居”在现代则可能是跨国办公或移民。
2026年是典型的“变动年”、在这一年里,科技(火)会持续爆发,人工智能、能源革命可能会进入一个新的台阶、称骨份量较重的人,由于其先天的气场稳固,更容易在这些大浪淘沙的变革中立于不败之地、而份量较轻的人,则需要像水一样灵活,利用这种不稳定性寻找属于自己的细分市场。
不要被份量的轻重所束缚、命重,代表的是你的“容量”大,需要更多的努力去填满它;命轻,代表的是你的“周转”快,灵活机动是你的法宝、在2026丙午年,理解自己的份量,本质上是让你找到与这个动荡世界共振的频率。
针对2026年不同出生年的特别提醒
1984甲子年出生(一两二钱): 2026年与你构成了子午冲、虽然你的骨重偏轻,但这一年的冲击力非常强、要注意婚姻关系的维系,不要因为外界的诱惑而动摇根基。
1996丙子年出生(一两六钱): 同样是子午相冲,但你有丙火同源、这一年你的事业会有大起大落,建议在变化中寻找机会,不要死守原地。
1978戊午年出生(一两九钱): 2026年是你的本命年,也是午午自刑的一年、虽然你有一两九钱的厚重年份重量,但自刑代表着自我纠结、这一年要学会放过自己,不要在小事上钻牛角尖。
1990庚午年出生(九钱): 同样是本命年、庚金在丙午火中受炼,这一年你会感到格外的辛苦,但只要熬过去,你的人格魅力和专业能力会有质的飞跃。
性的深度观察:份量与心境的博弈
称骨算命给出的只是一个底色、同样的“三两六钱”,在古代可能是一个安分守己的农夫,在2026年可能是一个自由职业者、之所以算命份量表能流传至今,是因为它揭示了一个朴素的道理:每个人的能量场是有差异的。
在2026年这个赤火焚天的年份,我们要学会“量力而行”、如果你的骨重不足,就不要去挑战那些需要极强资源整合能力的巨型项目;如果你的骨重极深,就不要在琐碎的小事上消耗自己的生命。
这不仅仅是一张表,它是一面镜子、通过这张表,你可以审视自己在2026年这个宏大叙事下的位置、火是希望,也是毁灭、当丙午年的马蹄声响起时,愿你不仅知道自己的份量,更知道如何运用这份份量,在生活的洪流中稳步前行。
理解称骨算命,不是为了认命,而是为了顺命、在即将到来的2026年,无论你是二两的清苦,还是七两的豪迈,只要能顺应天时,调和地利,人和自然会随之而来、记住,在命理学的世界里,没有绝对的坏命,只有放错位置的能量、在2026年的阳光下,每一个份量都有它最灿烂的绽放方式。
如果你发现推算出来的结果不如人意,请记住,骨重是可以“借”的、借他人之重,成己之势、找一个命重的人合伙,或者生活在风水较佳、水气充沛的城市,都能在一定程度上弥补先天的不足、这就是风水命理中“因地制宜、因人而异”的最高境界、2026丙午年,愿每一位读者都能在这张份量表中,找到属于自己的那条破局之路。
袁天纲算命歌诀详解(部分)
为了方便大家对照,以下摘录了几段经典的称骨歌诀,并结合2026年实际情况进行微调解读:
三两六钱:不须劳碌过平生,独自成家福不轻。
在2026年,这类人不需要过度透支体力、虽然赤马年强调奔波,但你们的福气来自于“静”、多呆在家里,或者从事线上工作,收益反而更高。
四两一钱:此命推来事不同,为人能干异凡庸。
你们在2026年展现出的异于常人的果敢、火的能量会激发出你们的潜能、如果在这个年份遇到重大抉择,相信你的直觉,你的份量足以支撑你完成一次跨越。
五两二钱:一世亨通事事能,不须劳碌自然丰。
这是极佳的预示、2026年对于你们来说只是锦上添花、不要因为运势太好而产生傲慢,在火旺之年,谦逊是保住财富的最佳容器。
二两九钱:初年拨尽乱乱丝,晚景荣华富贵期。
如果你正处于2026年的困境中,且属于这个重量,请一定坚持住、这一年的磨砺是你晚年富贵的门票、火的灼烧是在为你去除杂质。
通过这些细致入微的拆解,我们不难发现,称骨算命并非一种迷信,而是一种对人生节奏的预判、在2026年,无论世界如何变迁,把握住自己的命理份量,你就能在波涛汹涌的赤马年中,找到属于自己的避风港。