八字中的童子含义详解 童子煞与短命八字
在命理学悠久的历史长河中,“童子命”是一个常被提起却又极具争议的特殊神煞、有人将其视作某种超自然力量的化身,也有人将其看作是人生磨难的根源、在2026年这个丙午流年,火旺之气当令,很多命理中带有特定气息的人,其内在的“童子”特质往往会表现得更加明显、要透彻理解八字中的童子含义,不能仅停留在神话传说的层面,必须深入到干支逻辑、五行平衡以及神煞的本质中去。
童子命的本质:特殊神煞的逻辑构建
在八字预测术中,童子命本质上属于一种“神煞”、它代表了一个人的灵魂深处可能携带某种与常人不同的频率,或者是某种特定的因果能量、从命理逻辑来看,童子命的判定并不是凭空臆造,而是基于出生日、时与年柱、月柱之间的地支感应。
这种感应反映在现实中,表现为个体在某些领域——尤其是婚姻、健康和寿命——存在一种异于常人的“排他性”、所谓“童子”,本意是指天界或是神庙中侍奉神明的幼仆,因犯错、思凡或任务未完成而投生人间、撇开这些玄学外衣,从学术角度看,这其实是命局中某种五行气场过于纯粹、孤傲,导致其难以与凡尘俗世的平庸气场相融合的一种状态。
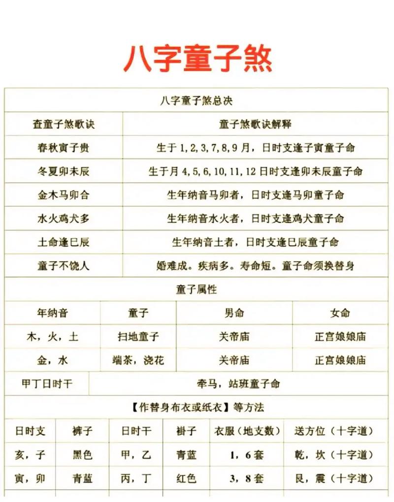
核心查法:口诀中的玄机
要判断一个人是否属于童子命,行业内流传最广的是这段查法口诀:“春秋寅子贵,冬夏卯未辰;金木马卯合,水火鸡犬多;土命逢辰巳,童子定不错、”
这短短二十四个字,蕴含了极其复杂的时空对应关系、第一句“春秋寅子贵”,指的是如果一个人出生在春天(寅、卯、辰月)或者秋天(申、酉、戌月),而其日支或时支中出现了“寅”或“子”,那么就具备了童子的特征、春属木,秋属金,木金交战之季,若见寅木之根或子水之润,其气清贵,却也容易孤冷。
第二句“冬夏卯未辰”,则是说出生在冬天(亥、子、丑月)或夏天(巳、午、未月)的人,如果日时支见到“卯”、“未”或“辰”,亦属此列、冬水寒凉,夏火燥烈,卯木、未土、辰土作为调节之物,若在八字中受克过重,便显现出童子的波折。
后几句则从纳音的角度进行细化、比如“金木马卯合”,指年命纳音属金或属木的人,日支或时支见“午(马)”或“卯”、“水火鸡犬多”,指纳音水命或火命的人,见“酉(鸡)”或“戌(犬)”、最后“土命逢辰巳”,指的是纳音土命见“辰”或“巳”。
这种查法是基础,但真正的命理师会区分“真童子”与“假童子(影童子)”。
真童子与假童子的分水岭
在实际测算中,八字符合口诀的人非常多,大约占到人口的三分之一甚至更多、难道这些人全都是童子命吗?事实并非如此、这里涉及到“气”的深浅。
真童子往往伴随着命局中极端的五行配置、比如,八字中不仅符合口诀,而且还带有明显的“华盖”星,或者其喜用神被严重冲克,亦或是月令气场与日支完全不合、这类人从小体弱多病,性格孤僻,思维方式与同龄人迥异。
影童子,也就是俗称的假童子,虽然符合查法口诀,但在命局中这种能量并未占据主导地位、它更像是一个影子,只会在特定的流年(比如2026丙午年)被激活、这类人可能只是在感情上比别人稍微曲折一点,或者在某个阶段事业受阻,并不具备真童子那种“难以融入社会”的极端属性。
童子命在人生三个维度的投射
凡是命带童子的人,其人生轨迹往往会在婚姻、健康和事业这三个维度表现出明显的特征。
第一是姻缘维度的“孤”、童子命的人,其情缘往往来得早但散得快,或者干脆一直没有缘分、这是因为童子在潜意识里追求一种极致的纯粹感,而现实中的婚姻多是柴米油盐的琐碎与妥协、这种心理与现实的错位,导致他们看谁都觉得不对劲,或者在谈婚论嫁的关键时刻,总会发生莫名其妙的突发状况导致分手。
第二是健康维度的“虚”、这类人可能没有大的恶性疾病,但小病小灾不断、他们对气场的变化极其敏感,去到医院、墓地或者杂乱的场所,回家后往往会感到疲惫不堪甚至莫名发烧、这在命理上被称为“身弱不胜煞”,其精气神总像是被某种无形的力量在持续消耗。
第三是事业维度的“灵”、童子命并非全然是坏事,他们在艺术、玄学、创意、研究等领域往往有着极高的天赋、因为他们的第六感远超常人,能捕捉到空气中微妙的灵感、很多顶尖的艺术家、宗教家或是预测师,其实都是典型的童子命格。
五类细分:从来源看性格
在深层次的探讨中,童子又被细分为五种类型,每一类对应的性格差异极大。

一是“庙童”,即神庙中负责打扫、侍奉的童子、这类人通常正直诚实,甚至有些刻板,对传统文化有着天然的亲和力,但生活往往清苦,对物质欲望不强。
二是“花童”,即负责打理花草或管理花园的童子、他们往往相貌出众,极具异性缘,但这种缘分多为烂桃花,极不稳定、他们的性格感性、脆弱,容易陷入情感纠葛无法自拔。
三是“随从童”,这类人前世多为贵人身边的侍从、他们具备极强的执行力和忠诚度,但在现实职场中往往容易遇到“功高盖主”或被小人排挤的情况。
四是“财库童”,负责掌管天上或神界财帛的、这类人现实中往往不缺钱花,但却极度守不住财,钱财来去匆匆,总会因为意外情况而散尽。
五是“法界童”,这类级别最高,往往是带有某种使命下凡的、他们从小就表现出远超同龄人的心智,对宇宙真理、哲学有着深邃的思考。
为什么说2026年是童子命的敏感年?
2026年为丙午年,干支皆火,火气极旺、在五行中,火主神识、主灵觉、也主躁动、对于八字中带寅、午、戌或巳、午、未这些地支的童子命人来说,火旺会加速其内在能量的释放。
如果一个童子命人的命局中原本火就过旺,那么在2026年要格外注意心脑血管以及心理情绪的波动、那种“想逃离现实”、“想躲起来”的念头会达到顶峰、相反,如果命局中水气过重,火旺之年反而是个契机,可以借助流年的火气来温暖局中的寒湿,从而在事业上获得突破。
辨证看待“童子命”的化解与共存
很多客户听到“童子命”三个字就谈虎色变,甚至急于寻找各种旁门左道去“送还”、作为从业者,我认为必须建立正确的认知。
所谓“化解”,并非真的把一个人的灵魂送走,而是通过能量补偿与心理疏导,平息命局中那股不和谐的戾气。
第一种方式是物理层面的调和、根据八字喜忌,改变生活环境的色彩、方位、比如,水性童子如果感到事业受阻,可以在2026年多接触木属性的事物,以此泄掉过剩的水气,达到平衡。
第二种方式是姓名学的修正、姓名作为人的第二命符,其声波频率对命局有着长期的影响、通过在名字中加入能克制童子凶煞、引导其才华发挥的汉字,可以起到潜移默化的改变作用。
第三种方式,也是最核心的方式,是“修心”、童子命之所以波折,很大程度上是因为心智与现实的脱节、通过修行(不一定是宗教,可以是深度的心理探索或长期的专注爱好),将那股敏感的能量转化为创造力、当一个人的能量层级提升到一定高度时,所谓的“神煞”自然就成了助力的工具,而非阻力的枷锁。
职业建议与社会适应
对于确定自己是童子命的人,职业选择至关重要、建议避开那种机械的、高强度的、尔虞我诈的纯商业竞争环境、金融贸易、高强度制造、底层劳务往往会磨灭童子命人的灵性,甚至导致身体崩溃。
反之,医疗、教育、咨询、心理干预、非物质文化遗产保护、以及所有涉及“美”和“灵”的行业,都是童子命的福地、在这些领域,那种异于常人的感知力会变成一种竞争优势,让你在不知不觉中脱颖而出。
命理逻辑中的童子观
童子命不是一种病,也不是一种诅咒、它更像是一个特殊的“出厂设置”、在八字命理这个复杂的软件系统中,童子命是一个高敏感、高耗能、但具备特定高级功能的模块。
你不需要因为它而感到恐惧、2026年的火红气息,其实是在提醒每一位命带童子的人:在这个喧嚣的世界里,如何保持内心的那份清澈,同时又能在尘世中找到自己落脚的支点、命理学的意义,绝非预言不可改变的终局,而是通过解读这些隐藏在干支里的代码,让我们更优雅、更从容地走完这一生。
在未来的日子里,如果你发现自己的生活轨迹确实符合童子的某些特征,不妨停下来,听听内心的声音、那些所谓的磨难,或许只是能量在寻找正确出口时的阵痛、只要理清了八字中五行的脉络,顺势而为,童子命同样可以拥有一个精彩纷呈、硕果累累的人生、这不仅是命理的真谛,也是每一个独特灵魂在人间应有的觉醒。