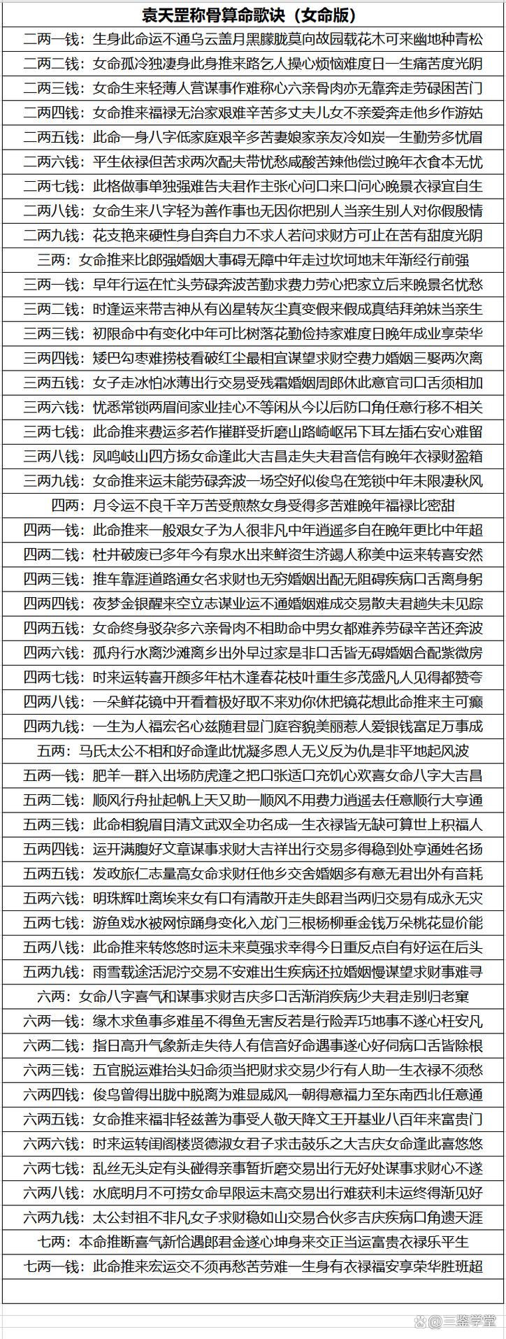
四两女命称骨算命 称骨算命书完整版
在中华传统命理学的浩瀚星空中,袁天罡称骨算命法以其简便易行、断语精炼而流传甚广、此法将人的生辰八字折算为相应的骨重,从二两一钱到七两一钱不等、骨重不同,命途迥异、在当今2026丙午年,探讨四两女命的运势,不仅是对古老智慧的传承,更是为现代女性提供一份参照、四两之命,于女命而言,属中等格局,其核心特征可概括为:早年波折、自力更生、晚景荣华。
骨重之基:四两女命的歌诀内涵
称骨算命的精髓在于那几句流传千古的歌诀、四两女命的歌诀云:“目前月令运不良,千辛万苦受煎熬、女命虽是才名重,晚景荣华富贵高、”
这短短二十八个字,勾勒出了此类女性一生的起伏轮廓、所谓“目前月令运不良”,指的是早年时期,往往得不到祖荫庇护,或者出身环境一般,亦或是空有报负而无施展之地、这种“煎熬”并非单纯的物质匮乏,更多是心理上的孤军奋战与奔波劳碌、转折点在于“才名重”与“晚景高”,预示着此类女性具备极强的个人能力,能够凭借自身的才华或勤奋,在岁月的洗礼中积攒福报,最终在晚年实现物质与精神的双重富足。
性格特质:外柔内刚的坚韧之魂
四两女命的女性,性格中有一种不服输的韧劲、她们大多外表看来随和,实则内心极有主见、在2026年这个赤马火旺的年份里,这种性格特征会表现得尤为明显、她们不习惯依赖他人,遇到困境的第一反应是自己想办法解决。
这种独立性在少年时期可能表现为反叛或孤独,但在成年后的事业场上,却是极大的优势、她们心思细腻,做事有始有终,虽不似那些“重骨”命格般出生便含金汤匙,却能在社会的摸爬滚打中炼就一双慧眼、四两命的女性往往自尊心极强,不愿向人低头,即便日子过得辛苦,也要维持面上的体面与尊严。
早年运势:在逆境中生根发芽
从出生到三十岁左右,是四两女命最为坎坷的阶段、这段时期,她们往往会经历多次尝试与失败、无论是求学路上的波折,还是职场初期的怀才不遇,都像是一场接一场的修行。
在旧社会,四两女命常被解读为“奔波命”,即为了生计四处谋生、放在现代语境下,这代表着她们频繁的跳槽、创业或是跨领域尝试、她们的财富积累速度较慢,常常是赚得多花得多,很难存下大笔积蓄、家庭方面,由于性格太强,早年与父母或兄弟姐妹的关系可能存在隔阂,甚至有离乡背井、独自打拼的倾向、这种“苦”是命理中规定好的磨砺,旨在锻炼她们处理复杂人际关系与应对突发危机的能力。
婚姻情感:情深缘浅与大器晚成
四两女命在情感道路上,往往伴随着较多的波折、歌诀中提到的“煎熬”,也包含了情关的考验、由于性格独立且要强,她们在择偶时往往看不上平庸之辈,却又容易在感情中投入过深,导致受伤。
这类女性容易遭遇“先苦后甜”的婚姻模式、早婚者,往往会因为双方性格不合、经济压力或婆媳矛盾而产生剧烈震荡,甚至出现婚变、若能熬过磨合期,或者选择晚婚,运势则会平稳许多、在2026年丙午年,由于火气过旺,四两女命在处理伴侣关系时需格外注意克制情绪,避免因琐事引发口舌之争、中年以后,随着性格的收敛与经济状况的好转,夫妻关系会趋于稳定,丈夫往往能成为其后半生的依靠,或者两人共同创造出丰厚的家业。
事业财运:白手起家的实干家
事业上,四两女命是典型的“实干派”、她们不相信天上掉馅饼,更倾向于通过一点一滴的积累来实现财富增值、她们在技术、艺术、管理或自由职业领域往往能有出色表现。
虽然早年财运平平,甚至常有破财之虞,但到了四十岁之后,命理中的“才名”开始显现、由于多年积攒的人脉与经验,她们在行业内会逐渐获得名声与地位、四两女命的财运属于“细水长流”型,越老越吃香、她们对财富的管理也会从激进转向稳健,从而在晚年积累下可观的资产、值得注意的是,此类女性在职场中容易招致小人嫉妒,这与其性格直爽、不屑于阿谀奉承有关,日常处事需多一分圆滑。
2026丙午年:火中取金的机遇与挑战
2026年为丙午马年,天干地支皆属火,火势极旺、对于四两女命而言,这一年是一个明显的转折点、火主礼,也主浮躁、如果命主能够按捺住内心的焦虑,利用这一年的火气去磨练自己的技能,便能实现“火炼真金”。
在这一年里,事业上可能会出现新的机遇,但也伴随着巨大的压力、四两女命需要注意心脏、血液及眼部健康,避免过度劳累、财运方面,2026年适合动中求财,不宜死守一地、如果有出差、进修或拓展异地业务的机会,应积极争取、这一年的感情生活较为丰富,单身者有望遇到志同道合的伙伴,但需警惕烂桃花的干扰。
晚景解析:荣华富贵并非虚言

四两女命最令人欣慰的便是晚年运势、称骨算命断语中明确指出“晚景荣华富贵高”,这并非空洞的安慰、这种荣华主要来源于三个方面:一是子孙的孝顺与出息,由于她们自身勤勉,这种家风会深刻影响下一代;二是由于中年的稳健积累,晚年拥有自主的经济控制权,不需看人眼色过活;三是心态的平和,历经风雨后的豁达让她们能够享受真正的清福。
这种“富贵”不仅是物质上的,更是名望上的、她们在晚年往往能获得社会的尊重,成为家族中的核心人物、相比于那些早年显赫、晚年凄凉的命格,四两女命这种先抑后扬的人生轨迹,其实更符合大多数成功女性的现实路径。
命理建议:如何修身以齐家
面对四两命这种格局,命主在日常生活中应注重心性的修养、既然已知早年多磨难,便无需怨天尤人,而应将每一次挫折视为积累、在处理人际关系时,适当地示弱并非怯懦,而是一种智慧。
四两女命要学会“存财”与“存福”、在运势较好的年份,不要过度挥霍,应未雨绸缪、在家庭生活中,多给予伴侣和子女理解与包容,避免因性格过硬而伤害亲情、保持一个健康的体魄是承接晚年富贵的前提,尤其是在步入中年后,定期的身体检查与平和的饮食习惯至关重要。
四两女命在不同生辰组合下的差异
虽然同为四两,但出生的年份、月份、日期和时辰的组合不同,会给命格涂上不同的底色。
若出生在春季,四两女命往往更具生命力,事业上的开拓精神更强;出生在夏季,由于火气重,性格可能较为急躁,需注意情绪调节;出生在秋季,财运相对较稳,做事更为理智;出生在冬季,则性格内敛,虽然早年更为清苦,但晚年的爆发力极强。
具体的骨重计算是:
年:例如2026丙午年,根据干支计算其骨重。
月:农历月份各有定数。
日:农历出生日期各有定数。
时:十二个时辰对应不同的骨重。
加总后的四两,其力量均衡、它不像二两命那样过于轻飘,难以承载福泽;也不像六两、七两命那样过于沉重,容易因承受不住而导致刑克、四两,是一个可以靠后天努力逆天改命的绝佳起点。
称骨算命的哲学启示
四两女命的案例告诉我们,命运并非一成不变的定数,而是一段波浪式前进的过程、所谓的“骨重”,定的是一个人的大致框架和基调,而“运”则是通过每一天的选择与努力去填充的血肉。
四两女命的人生是一场长跑、不要在起跑线上的落后而气馁,也不要为中途的障碍而停步、那种“千辛万苦受煎熬”的过程,正是为了配得上最后的“荣华富贵”、这种命格在现代社会中非常具有代表性,它象征着无数通过自身才华和坚韧意志改变命运的女性。
在2026年这个充满变数的年份,四两女命应保持内心的定力、无论外界环境如何喧嚣,守住自己的初心,踏实做好眼前的每一件事、只要能坚持到云开见月明的那一天,那份属于四两女命的尊荣与安稳,定会如约而至。
式的深度思考:骨重与心力的辩证
称骨之法,虽为术数,实为理学、四两之重,意在提醒命主:你的福分在于后半生,切莫在前半生耗尽了心力与意志、对于每一个拥有四两命格的女性来说,认清这种“先苦后甜”的规律,就能在面对暂时的困顿处变不惊。
才名重,意味着你需要不断学习,提升自己的核心竞争力;晚景高,意味着你需要有一个长远的规划,不为眼前的小利而动摇、在2026年这个时间节点上,四两女命应当蓄势待发,以火的热情去重塑自我,以马的奔腾去跨越阻碍,最终走向命理中预示的那片广阔天地。