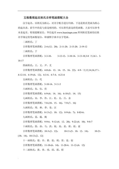
姓名笔画数大小吉凶 名字笔画二十笔吉凶
在传统姓名学中,文字的笔画数并非简单的书写符号,而是蕴含了宇宙数理的磁场波动、每一个数字都对应着特定的五行属性与吉凶暗示、2026年为丙午马年,岁干为丙火,岁支为午火,乃是火气极旺的年份、在这一年,姓名笔画的能量释放将显得尤为剧烈。
姓名学基础:康熙字典笔画准则
探究姓名笔画吉凶,首要前提是必须依据《康熙字典》的繁体字笔画为准,而非现代简体字、姓名学认为,文字在数千年的演变中,其灵魂寄托于原始构字形态。
计算笔画时,有几类特殊部首的算法需格外注意:
“氵”部首(三点水)按“水”字计,为四画;
“忄”部首(竖心旁)按“心”字计,为四画;
“扌”部首(提手旁)按“手”字计,为四画;
“王”部首(王字旁)按“玉”字计,为五画;
“艹”部首(草字头)按“艸”字计,为六画;
“辶”部首(走之底)按“辵”字计,为七画。
笔画数的测算核心在于“五格剖象法”,即天格、人格、地格、外格、总格。
1. 天格:由姓氏决定,代表祖先留下的阴德,中晚年影响力较小。
2. 人格:姓氏末字与名字首字相加,代表个人的性格、才华及青壮年运势,是姓名学的灵魂。
3. 地格:名字笔画相加,代表配偶、子女及早年运势。
4. 外格:总格减去人格,代表社交能力、人际关系及外部环境。
5. 总格:姓名全笔画相加,代表一生最终的成就与晚年境遇。
1至81数理吉凶全图详解
数字的吉凶源于《易经》的河图洛书,每一个数理都有其独特的灵动力。
1数(太极之数):大吉、万物开泰,具有领导力,象征权威与繁荣。
2数(两仪之数):大凶、动摇不安,虽有志向但力不从心,易生灾难。
3数(三才之数):大吉、名利双收,才华横溢,事业欣欣向荣。
4数(四象之数):大凶、破灭之数,多灾多难,意志薄弱,容易陷入穷困。
5数(五行之数):大吉、福禄长寿,性格温和,能得贵人提拔。
6数(六爻之数):大吉、安稳余庆,财源广进,适合稳健发展。
7数(精悍之数):小吉、意志坚定,性格果决,虽有小阻碍但能成大事。
8数(坚毅之数):小吉、意志如铁,能克服万难,唯独性格略显固执。
9数(破舟入海):大凶、财力匮乏,怀才不遇,容易发生意外灾害。
10数(零暗之数):大凶、万事终局,徒劳无功,孤独寂寞,属于极凶之数。
11数(旱苗逢雨):大吉、挽回家运,稳健切实,能建立伟业。
12数(掘井无泉):大凶、意志薄弱,外好内苦,多病弱灾害。
13数(奇略出众):大吉、智虑周详,充满智慧,文武双全,利于仕途。
14数(破兆):大凶、沦落天涯,孤苦无依,容易产生心理压力。
15数(福寿双全):大吉、性格宽厚,德高望重,财运极佳。
16数(贵人得助):大吉、逢凶化吉,名利双收,属于典型的富贵数。
17数(突破万难):小吉、刚毅果敢,权威显赫,但要注意修身养性。
18数(有志竟成):小吉、经商能手,能够白手起家,成就一番事业。
19数(风云蔽月):大凶、怀才不遇,容易卷入官非,劳而无功。
20数(破灭衰亡):大凶、进退两难,多灾多病,容易遭遇意外。
21数(明月光照):大吉、独立权威,首领之数,适合担任公职或高管。
22数(秋草逢霜):大凶、才智受困,忧闷不平,一生坎坷较多。
23数(旭日东升):大吉、壮丽果敢,名震天下,女性用此数性格过强,需慎重。
24数(家门余庆):大吉、白手起家,财源广进,子孙兴旺。
25数(英俊才智):小吉、才干出众,能言善辩,但性格稍显傲慢。
26数(变怪奇异):凶带吉、波澜重重,英雄性格,若命格强则成大器,命弱则败。
27数(增长恨望):半吉半凶、自视甚高,容易受到诽谤,晚年多忧。
28数(阔水浮萍):大凶、遭难、官非、病弱,甚至有牢狱之灾。
29数(智谋奋进):大吉、欲求极强,能够获取权力和名誉。
30数(绝死逢生):半吉半凶、投机之数,成败均在一瞬间,风险极大。
31数(智勇得志):大吉、意志坚定,多才多艺,是事业成功的保证。
32数(侥幸所得):大吉、温和顺遂,能得长辈提拔,财运亨通。
33数(刚毅果断):大吉、权威显赫,适合在乱世中开创天地。
34数(破家亡身):大凶、祸乱多端,极易遭遇横祸。
35数(高楼望月):大吉、文雅平和,适合学术、艺术等非竞争领域。
36数(波澜万丈):大凶、侠义心重但舍己为人,一生多操劳。
37数(权威显达):大吉、吉人天相,能够排除万难,达成愿望。
38数(意志薄弱):半吉、文学艺术之数,但缺乏统帅力,宜守不宜攻。
39数(富贵荣华):大吉、权威至尊,长寿富贵,能成大业。
40数(谨慎择才):半吉半凶、变幻莫测,浮沉不定,容易受人攻击。
41数(德望高尚):大吉、天资聪颖,德才兼备,事事如意。
42数(寒蝉在柳):半吉半凶、博达多能但意志不坚,事业难以持久。
43数(散财破产):大凶、表面华丽,内心空虚,多虚荣心。
44数(烦闷哀怨):大凶、破坏性极强,精神压抑,易生不幸。
45数(新生大成):大吉、万象更始,名利双收,能够白手起家。
46数(浪里淘金):大凶、辛苦经营但成效甚微,容易陷入困境。
47数(点石成金):大吉、贵人相助,事业发达,有统率力。
48数(鹤立鸡群):大吉、智谋兼备,是极佳的顾问与策士。
49数(成败不一):凶、辛劳一生,晚年易陷于穷困。
50数(小舟入海):半吉半凶、吉凶参半,容易因为一时的冲动导致失败。
51数(沉浮不安):半吉、表面繁荣,实则危机四伏,宜守旧。
52数(卓识达眼):大吉、极具洞察力,能抓住机会,名利双收。
53数(外强内苦):凶、表面风光,实则负债累累或内心压抑。
54数(多难非运):大凶、家破人亡,身心受创,属于极其不吉之数。
55数(外观隆昌):半吉、内里隐忧,若不谨慎,必致失败。
56数(浪里行舟):大凶、精力消耗过度,缺乏毅力,终无所成。
57数(寒雪青松):小吉、苦尽甘来,虽有磨难但最终能成功。
58数(先苦后甜):小吉、晚年幸福,能够克服早年的不幸。
59数(寒蝉遇雨):大凶、意志崩溃,缺乏斗志,容易随波逐流。
60数(黑暗无光):大凶、方向不明,动摇不定,生活极度不稳。
61数(名利双收):大吉、才略谋略兼备,繁荣昌盛。
62数(忧惑多端):大凶、意志薄弱,容易被环境左右,事业受挫。
63数(舟归平海):大吉、一帆风顺,万事如意,名利双收。
64数(骨肉分离):大凶、灾祸不断,孤独一生,缺乏亲情。
65数(巨流归海):大吉、富贵长寿,能够得到众人的拥护。
66数(内外交困):大凶、多愁善感,容易产生悲观情绪,家运不济。
67数(顺风扬帆):大吉、天赋吉运,能得贵人提拔,事业兴隆。
68数(思虑周祥):大吉、智虑过人,能够发现商机,财源广进。
69数(动摇不安):大凶、穷迫处境,容易发生意外死亡或重病。
70数(残照余辉):大凶、晚景凄凉,孤独无援,一生多坎坷。
71数(养神耐劳):半吉、早年辛劳,晚年稍好,属于平淡之数。
72数(悲欢交集):凶、浮沉不定,虽有短暂荣华但终究破灭。
73数(无能劳苦):半吉、平庸之辈,虽然努力但收效甚微。
74数(沉沦逆境):大凶、智力受困,生活压力极大。
75数(退守平安):半吉、守旧则吉,进取则凶。
76数(离散倾覆):大凶、财物散尽,六亲无靠。
77数(半生忧喜):半吉、前吉后凶或前凶后吉。
78数(晚境凄凉):半吉、虽然中青年得志,但晚年运势下滑。
79数(云遮月亮):大凶、缺乏主见,容易被小人误导。
80数(一生劳苦):大凶、病弱忧愁,终生难得安宁。
81数(最极之数):大吉、还本归元,万物复始,是大富大贵之数。
2026丙午年:火性对姓名数理的冲击
2026年是火气极旺的年份,对于姓名中包含金、水属性笔画数理的人来说,压力会显著增大。

五行与数字的对应关系如下:
1、2属木;
3、4属火;
5、6属土;
7、8属金;
9、0属水。
在2026年,火的力量占据主导。
人格、地格、总格中带有3、4、13、14、23、24等火性数理者,今年情绪容易亢奋、急躁,事业虽然有扩张的机会,但若不注意修养,容易因为过激的决策导致官非。
数理中带有7、8、17、18、27、28等金性数理者,在2026年受到“火克金”的影响最重、表现为呼吸系统容易出现不适,或是工作中频繁遭到上级的打压与挑战、化解之道在于姓名数理中应多见“土”性数理(5、6、15、16、25、26等),以火生土、土生金,起到通关化泄的作用。
数理中带有9、10、19、20、29、30等水性数理者,会面临“水火相激”的局面、这类人2026年财运起伏剧烈,由于午火为财库(对于某些命局),若能控制住波动,可获意外之财;反之则容易因贪致祸。
姓名五格配置的避忌与优化
除了单体笔画数的吉凶,五格之间的生克关系在2026年更为重要。
人格克天格(小人运):
如果一个人人格笔画为金(尾数7、8),天格为木(尾数1、2),在2026年火旺克金的环境下,金去克木的力量会被削弱,但个人的叛逆心会增强,容易顶撞长辈或领导,建议在社交中克制冲动。
人格生地格(提携运):
人格为火(尾数3、4),地格为土(尾数5、6)、在2026年,这种配置会形成火生火、火生土的格局,贵人运极佳,尤其是能得到下属或子女的全力支持、这类笔画配置的人,在2026年非常适合开展新项目。
人格被天格克(职场压力):
天格为火,人格为金、这种配置在2026年压力倍增、如果你目前的姓名总格呈现凶数(如20、28、34),建议在日常生活中增加水属性的物品或颜色,以调和丙午年的焦燥之气。
2026年起名与改名特别建议
对于2026年出生的火马宝宝,由于丙午年天干地支全是火,起名时在笔画数理的选择上应避开过多的火属性数字。
1. 补土调和:推荐总格使用15、16、25、35、45等数理、土能泄火之烈,使性格温和,不至于暴躁易怒。
2. 引水济火:虽然水火相冲,但对于火过旺的命局,适量的水性数理(如29、31中的木火通明带水)能起到润泽的作用。
3. 慎用23画:23画虽为大吉数,代表旭日东升,但在丙午年火上加火,如果是女孩使用,性格会过于刚强,不利于未来的情感和谐。
性名笔画与职业方向的关联
不同的笔画数理在2026年的职场表现各异:
偏重艺术与创意的数理:
13、25、35、38、在丙午年,由于火代表文明、礼仪、传媒,这些笔画数的人才华会被放大、尤其是总格为35的人,在2026年能凭借沉稳的表现获得行业内的认可。
偏重管理与权力的数理:
21、23、31、37、39、这些数理在火旺之年具有极强的攻击性、对于政府公职人员,31数理在2026年表现最为平稳,既有火的动力,又有木的根基,升迁机会极大。
偏重商贸与财富的数理:
15、16、24、32、52、24数理在2026年是财运的巅峰、因为24为火性(数理内含),与流年丙午同气,只要人格不克天格,这一年必有丰厚的投资回报。
特殊笔画数理在2026年的风险预警
需要高度警惕的是19、20、28、34、44这几个大凶数。
在火气极其燥烈的2026年,这些数字容易引发突发性的冲突。
19画:容易导致血液、心脏方面的健康隐患。
28画:在火旺年份容易出现合同纠纷或文书官非。
34画:破坏力最强,容易在夏季(农历五月,午月)遭遇突如其来的变故。
如果姓名中人格或总格正好处在这些数字上,建议通过佩戴湿土性质的饰品(如和田玉、翡翠等)来中和流年的火毒。
笔画平衡与五行互补
姓名学不单看笔画的大小,更看重五行的流转、一个好的名字,其笔画排列应遵循:
木(1、2)-> 火(3、4)-> 土(5、6)-> 金(7、8)-> 水(9、0)-> 木(1、2)
这种相生循环。
在2026年,最理想的五格配置是“木土金”或“水木火”。
“木土金”配置:木能克土防止土过厚,土能生金,且火生土,能够将流年的火气转化为金财富。
“水木火”配置:水能润木,木能生火,使丙午之火不至于燃烧殆尽,形成源源不断的生命力。
反之,最忌讳的是“火金木”配置、火克金,金克木,这种在2026年火旺的环境下,金属性的数理(人格或地格)会被烧融,导致持有者感到极度的焦虑与不安。
姓氏与笔画的固定公式
针对一些大姓在2026年的笔画布局:
王姓(5画):
若人格取16(大吉),则第二个字需为11画、16为土性,在2026年极佳。
张姓(11画):
若人格取21(大吉),则第二个字需为10画、21为木火之数,配合2026年,事业心极强。
李姓(7画):
若人格取15(大吉),则第二个字需为8画、15为土,能化解流年火气,最为稳健。
刘姓(15画):
若人格取31(大吉),则第二个字需为16画、31为木,生流年之火,名声大噪。
关于总格81数理的深层含义
在所有的笔画数中,81数是比较特殊的、它代表了一个循环的终点与起点、在2026年这个处于地支十二年循环中局的年份,拥有81数理的人,往往面临人生的大变革、这种变革通常是正向的,是一种回归初心的力量。
而41数作为德望高尚的代表,在2026年同样具有不可忽视的能量、41数理的人在这一年会发现自己的言论更有影响力,适合进行讲演、教学或品牌推广。
姓名笔画与地域方位的互动
在2026年,由于午马在正南方,姓名笔画中火属性过重的人,不建议前往南方城市发展、而笔画中土属性(5、6)和金属性(7、8)较多的人,去西南方或西北方能够获得更好的机遇、这是因为方位五行能够补足姓名数理在流年中的短板。
姓名笔画的吉凶并非一成不变,它会随着流年的变迁而产生强弱之别、2026年是一个充满激情与机遇,同时也伴随着焦躁与动荡的年份、通过对自己姓名数理的深度剖析,调整生活重心,避开凶数冲击,利用吉数灵动力,方能在这丙午火年之中立于不败之地。
五格数理的综合评分逻辑
在判定一个姓名的好坏时,不能仅因为人格是吉数就断定名字好。
必须观察人格与外格的互动:外格代表社交、若人格为31(吉),外格为20(凶),说明此人内在有才干,但外环境极差,常有小人作祟、在2026年,这种矛盾会因火气的扰动而爆发。
必须观察人格与地格的互动:地格代表根基、若人格生地格,即便遇到2026年这种剧烈波动的流年,根基稳固,也不会伤及根本。
笔画数的阴阳平衡
数字也分阴阳:奇数为阳,偶数为阴。
2026年丙午年,天干丙为阳火,地支午为阳火、这是一个纯阳之气极盛的年份。
如果姓名笔画数全为奇数(阳),则会造成“孤阳不长”的局面、这类人在2026年容易表现得极其偏激,甚至出现健康上的严重透支。
最完美的笔画配置应是阴阳结合、例如人格为阳(如15、21),地格为阴(如16、32),这种阴阳调和的姓名在2026年更能纳福消灾。
文字内涵与笔画数的协同
虽然本文侧重于笔画数,但不能忽视文字本身的五行。
例如“森”字,笔画为12画(凶数),但其木气极重、如果一个人的八字极度缺木,且在2026年需要木来生火调侯,那么即便12画在数理上不理想,但在汉字意象上却起到了一定的补偿作用、从严谨的姓名学角度看,数理的吉凶暗示力通常大于字义的暗示力,因此仍建议寻找笔画为11画(吉数)且含木气的字替代。
笔画能量的激活时间
姓名笔画的能量并非在出生那一刻全部释放。
1-25岁:地格能量最为活跃。
26-45岁:人格与外格能量交织。
46岁以后:总格能量占据主导。
在2026年,如果你的年龄正处于46岁以上,且总格笔画为凶(如34、44、46),那么这一年务必低调行事,不要进行大额投资,更不要参与任何违法乱纪的事情,因为流年火气的助燃作用会加速凶数的爆发。
姓名数理与身心健康的关联
2026年的火旺特征,会通过姓名数理映射到身体上。
数理多为1、2(木)的人:火泄木气过甚,容易感到疲劳,注意肝胆保护。
数理多为3、4(火)的人:火过旺,心火上炎,容易失眠、口腔溃疡。
数理多为5、6(土)的人:火生土,消化系统在2026年通常较好,但要注意脾胃过热。
数理多为7、8(金)的人:火克金,重点防范肺部与皮肤过敏。
数理多为9、0(水)的人:水火既济或水火相冲,肾脏、泌尿系统的负荷会加大。
笔画吉凶的相对性
最后必须强调,笔画数理的吉凶是相对的、在2026年,所谓的“大凶数”对于某些从事特殊行业的人(如心理医生、殡葬业、爆破业、消防员)反而可能产生一种特殊的保护磁场,这叫“以毒攻毒”、但对于普通职员和商人,遵循上述吉数原则是趋吉避凶的普适法门。
了解姓名的笔画数理,不仅仅是为了得出一个吉凶,更是为了让我们在2026年这个奔腾不息的火马年里,找到最适合自己的节奏,顺势而为,借流年之火,燃自强之志。
笔画算命与2026年个人磁场调理
在2026年的北京时间维度下,宇宙能量场的变化极其迅猛、姓名笔画数理就像是一个接收器,捕捉着这些微妙的变化。
若人格数为11、21、31、41,这些带有“1”尾数的木性数理,在2026年丙午年能起到很好的传导作用、木生火,火旺则名显、这类人可以尝试在这一年进行个人形象的重塑,或是发布重要的作品。
若人格数为5、15、25、35、45,这些带有“5”尾数的土性数理,则是2026年的“定海神针”、无论外界环境如何变幻,他们都能保持内心的宁静,并能有效地吸收火气转化为稳固的资产。
若人格数为9、19、29、39、49,在2026年则会经历一场“灵魂的洗礼”、火水碰撞带来的不仅是挑战,更是直觉力的爆发、如果能避开19、49这两个大凶数,利用29、39的智慧,在2026年可能会有重大的宗教或哲学感悟。
关于笔画测算的康熙字典特殊字释义
为确保笔画数计算准确,以下列举2026年常用取名汉字的康熙笔画对照:
昂:8画、属火,在2026年意头极好,象征斗志昂扬。
骏:17画、属金,虽是马年喜用字,但17画金受火克,需搭配土性数理平衡。
泰:9画、属水,取“水火既济”之意,虽然9画本身带凶,但作为地格或总格的一部分,若配合得当,能起到调候作用。
宁:14画、繁体为“寧”,康熙笔画14画、虽然数理为凶,但字义极稳,在2026年火乱之时,常被用于名字以求内心安宁,此时需通过其他格的吉数来化解14画的负面灵动。
通过对笔画数的精准把握与五格数理的科学配置,结合2026年丙午火年的特殊属性,我们不仅能洞悉运势的流向,更能主动地优化自己的人生磁场、每一个笔画,都是生命密码的一个片段,当它们组合在一起,便构成了你在这个充满机遇的2026年里独特的命运交响乐。