壬水日主命理特点分析吉凶 甲木日主和壬水是什么关系
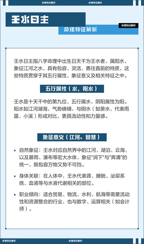
壬水,在十天干中位列第九,五行属阳,其象为大海之水、奔腾之江河、这种水性情宏大,周流不息,具有极强的灌溉能力与推动力、壬水日主的人,生性聪明智慧,气势磅礴,性格中带着一种不屈不挠的韧劲与包容万物的胸怀、到了2026年丙午年,岁运流转,火旺至极,这对于身为“大海之水”的壬水而言,是一场水火相济的博弈,也是命运起伏的关键转折点。
壬水命人的核心特征在于“动”与“纳”、大海之水不流于死寂,必有波涛、壬水日主通常具备极强的适应能力,能够在复杂的社会环境中迅速寻找自己的定位、他们不喜欢受约束,更倾向于在广阔的天地中施展抱负、壬水思维敏锐,处事果断,有时甚至显得有些激进、因为壬水主智,这类人往往多才多艺,见识广博、由于水性向下、向远,壬水人骨子里有一种追求自由的渴望,一旦被束缚在狭小的空间或呆板的流程中,其才华便会枯竭。
论及壬水的喜忌,由于其气势宏大,最喜见戊土、古籍云:“壬水通河,能泄金气,刚中之德,周流不滞……通根透癸,冲天奔地,化则有情,从则相济、”这里的戊土,相当于大坝之土,能够约束奔腾的江河,使其不至于泛滥成灾、壬水见戊土,不仅能成大器,更意味着能将自身的聪明才智转化为实实在在的社会地位与成就、如果只有水而无土,则壬水容易流于散漫,沦为随波逐流之辈,虽有小聪明却难成大事业。
2026年丙午年,天干丙火为太阳之火,地支午火为帝旺之火、对于壬水日主来说,这一年构成了非常典型的“水火既济”或“水火相战”的格局、丙火是壬水的偏财,午火则是壬水的正财根基、壬水在这一年面对的是极其旺盛的财星、这种格局下,吉凶往往在一念之间、如果壬水日主身旺,即出生在秋季(申、酉月)或冬季(亥、子月),且八字中有庚、辛金化煞生身,那么2026年将是财运爆发的一年、丙火偏财高透,意味着有意外之财、大额订单或是开拓新市场的机遇、午火作为财之根,根深蒂固,代表这种财富是具有持久性的,而非昙花一现。
若壬水日主身弱,即出生在春季(寅、卯月)或夏季(巳、午、未月),自身水气不足,面对2026年的熊熊烈火,则会出现“财多身弱”的局面、这一年的火气会对壬水形成剧烈的消耗、壬水会被过旺的火气“熬干”,体现在现实生活中,就是压力巨大,虽然机会摆在面前,但心有余而力不足,容易因为贪图大财而导致身体健康受损,或者出现决策性的失误、身弱的壬水在丙午年,务必保持低调,以守为攻。
壬水与十天干的配合,在2026年也会呈现不同的征兆、壬水见甲木,为食神吐秀、在丙午年,甲木生丙火,食神生财,这是一个非常利于创作、技术研发和策划的组合、壬水人如果从事艺术或咨询行业,这一年灵感爆发,作品或方案极易获得市场认可、由于火势太旺,甲木容易被焚,需要注意不要过度透支体力、壬水见乙木为伤官,乙木见丙午火则是伤官生财,由于乙木性柔,在烈火面前容易焦枯,这暗示着壬水人在这一年虽然有点子、有手段,但容易流于投机取巧,容易因为言语不当得罪权贵。
再说壬水见丙火,这是壬水最喜欢的组合之一、壬水如镜,丙火如日,日照江河,波光粼粼,这种格局多主名气与富贵、在2026年,这种“日照江湖”的意象最为明显、壬水日主在这一年很容易站在聚光灯下,获得社会的关注、这种光芒是建立在“水火平衡”的基础上的、如果八字中一点土都没有,壬水就会被丙火晒得失去生机、壬水见丁火为正财,壬丁合化木,如果八字喜木,这是一种和谐的财运表现,代表通过正当途径获得稳定的收入,或是感情上有成家之喜。
壬水与戊土的关系在2026年尤为微妙、丙火生戊土,偏财生七杀、这一年对于壬水而言,如果八字中有戊土透干,且身强足以任杀,那么事业上会有极大的跨越,能够担任重要的领导职务,掌管实权、这种权力伴随着巨大的责任和风险、丙火的加持让戊土变得坚硬,壬水虽然被约束,却也因此成才、如果身弱,则戊土会变成压垮壬水的最后一根稻草,表现为官方压力、官司纠纷或身体上的恶性消耗。
谈及健康,壬水代表肾脏、膀胱、血液循环系统、2026年丙午年火气极旺,火旺则克金,而金是水的源头、这一年壬水日主需要特别注意呼吸系统和肺部健康,同时也容易因为火旺而引发心血管方面的问题、水火相激,容易产生炎症或内分泌失调、对于熬夜、酗酒等行为,壬水人在这一年必须严格克制,否则肾水枯竭,后患无穷。

在事业经营层面,壬水日主在2026年适合寻找“金”与“水”作为辅助、在进行重大决策时,寻求属鸡、属猴或属猪、属鼠之人的意见,往往能起到中和火气、滋润全局的作用、办公环境的布置上,壬水人应避开正南方位(那是2026年太岁所在之地,且火气最盛),尽量选择正北或西北方位作为办公主位、色彩应用上,黑色、蓝色、白色、银色是这一年的保护色,能够平衡丙午火的暴戾。
壬水日主的性格中带有“江河入海”的包容,但也容易有“随波逐流”的惰性、2026年的丙午火,实际上是在催促壬水动起来、对于那些长期处于停滞状态的壬水人来说,这一年的大环境会强迫你做出改变、这种改变起初可能是痛苦的,如同冷水遇到烙铁,会产生大量的蒸汽、这种“汽化”的过程,正是壬水升华的过程、通过压力与磨砺,壬水从低处的河流升华为天上的云彩,这便实现了命理层面的阶级跨越。
感情方面,壬水男命以火为妻星,2026年财星大旺,对于单身壬水男而言,异性缘分极佳,容易遇到性格热情、外向、家境不错的女性、由于火气太旺,这段感情往往来得快、去得也快,容易带有冲动色彩,需要通过时间来沉淀、壬水女命以土为官杀,丙火生土,财能生官,意味着这一年壬水女容易遇到事业有成、具有领导力的异性、由于丙午年火土之气过于躁烈,对方的性格可能比较强势或暴躁,双方的相处需要更多的理解与包容,避免硬碰硬。
壬水的命理结构中,地支的支撑至关重要、若地支有申金,长生之水源源不断,即便遇到丙午强火,也能维持平衡、若地支有辰土,辰为水库,内藏癸水与乙木,能够蓄水护身,且辰土为湿土,最能晦火、在这种格局下,2026年将是壬水大显身手、名利双收的年份、若地支全是寅、卯、巳、午等燥烈之支,壬水便失去了根基,这一年则需格外谨慎,凡事不可出头,宜静养生息。
对于从事金融、物流、外贸、水利以及文化传播行业的壬水人,2026年的行业波动会非常剧烈、火主文明、主科技、主高度关注,但也主虚幻、壬水作为实体之流,在这一年要警惕金融泡沫,避免陷入看似繁花似锦实则危机四伏的投资陷阱、保持清醒的头脑,利用水性的冷静去审视火性的狂热,是壬水在丙午年的立身之本。
壬水日主在2026年的运势,可以为“烈火炼真金,江河纳骄阳”、这是一种极具爆发力的年份,也是一个考验定力的年份、水虽克火,但火多水干;火虽畏水,但火旺水干、这种辩证的关系要求壬水人在处理问题时,既要保持大海般的宽广胸怀,又要具备大坝般的自律意识、通过对五行气场的精准捕捉与调节,壬水不仅能在丙午年化解危机,更能借着这一股升腾的火气,将自己推向更高的人生意境。
在具体的操作建议上,壬水日主在这一年应减少涉足红色的装饰,多利用金属饰品来补金生水、每逢农历的正月、二月、五月、六月这几个火木旺相的月份,应收缩阵线,不要进行大笔的资金支出、而在农历的七月、八月、十月、十一月,则可以顺势而为,加速推进工作进度、通过这种节奏的把握,壬水能够完美避开丙午年火气的锋芒,将其转化为自身发展的驱动力。
壬水命理的深层逻辑在于“润下”与“利万物而不争”、在2026年这个充满竞争与躁动的年份,壬水人如果能守住内心的那一份宁静,以水之至柔御火之至刚,自然能够逢凶化吉、命运的玄机往往藏在五行的此消彼长之中,壬水与丙火的相遇,是冰与火的交响,是智慧与激情的碰撞、只要八字结构不极端失衡,这通常是一个充满奇迹、足以改变人生轨迹的重要节点。
在环境风水上,壬水人2026年宜临水而居,或在居家环境的北方放置流水景观、鱼缸等、这不仅能从物理层面上降低室内的燥气,更能从气场上为壬水日主提供心理支撑、水气充盈,则财星可任;金气环绕,则命脉稳固、这种内外兼修的方法,是壬水人在2026年实现运势跨越的不二法门。
壬水在2026年的吉凶,全看一个“度”字、火候适中,则是温润之水,泽被四方;火候过旺,则是干涸之源,枯槁难继、壬水人应利用天生的智慧,在动态中寻找平衡,在机遇中防范风险,将丙午年的这一把火,化作照亮前程的明灯,而非焚毁家园的烈焰、这一年,每一个决策都应深思熟虑,每一份收获都应心存敬畏、命理的变化虽然复杂,但核心始终在于人与自然能量的协调、壬水命人若能洞悉这一点,自能在2026年的时代浪潮中,顺流而上,抵达彼岸。