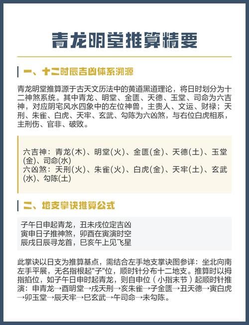
青龙明堂天刑朱雀吉凶 青龙白虎方位判断口诀
2026丙午马年,岁在赤马,五行火气极旺、从择日神煞与风水布局的角度审视,“青龙、明堂、天刑、朱雀”这四位神煞的轮转与落位,直接勾勒出这一年家宅兴衰、事业成败的底层逻辑、在十二值神与玄空飞星的交互作用下,弄清这四大方位的吉凶定性,不仅是求财官之运的基石,更是避开无妄之灾的关窍。
青龙:甲木之精,2026年的贵人原动力
青龙作为十二值神中的首位吉神,位列黄道,主文昌、贵人、升迁与财禄、在2026丙午年,由于岁干为丙火,岁支为午火,青龙所代表的木德在烈火覆盖下,呈现出一种“木火通明”的极端格局。
在传统风水学中,青龙位通常位于建筑的左侧、对于庚金或辛金日主的人而言,2026年的青龙位显得尤为关键、这一年,青龙的吉气能否被激发,取决于“左高右低”格局的稳固性、若办公桌左手方堆放杂物,或家宅左侧有动土、断裂之象,则青龙受损,容易导致在关键时刻失去贵人提携。
2026年是赤马之年,火性急躁、青龙虽然属木,但在强火环境下容易“焚身”、布局时,青龙位不宜再见大红大紫的装饰,否则会导致事业推进过快而根基不稳,产生功败垂成的风险、理想的青龙位应当保持整洁、高耸,并辅以少量清水,以水生木,木生火,使气场流通顺滑、对于备考、求职的人群,2026年的青龙方位(特别是结合流年文昌位)是必须要重点经营的能量场。
明堂:气聚之所,流年财库的虚实
明堂在择日学中属黄道吉神,在地理风水中则指代房屋前方的开阔地带、2026年丙午岁,明堂的吉凶直接关联到“财帛”能否入库。
一个标准的好风水格局,讲究明堂开阔、洁净、引气入穴、由于2026年火气升腾,明堂位置若正对尖角煞、电线杆或破败建筑,则会形成“火烧明堂”的破财局、在这一年,明堂位忌讳闭塞、如果家宅大门前长期堆放垃圾,或者玄关处阴暗潮湿,明堂的黄道吉气便会被阻隔,导致居住者在2026年感到求财辛苦,甚至出现有财无库、钱财流失的情况。
从神煞推演来看,明堂不仅关系到当下的收益,更影响到名望、丙午年是注重名声、流量与外在表现的一年、若明堂气场清正,不仅能招财,更能助长家人的社会地位、在2026年,通过在明堂方位增加适当的绿植,可以有效地中和岁星的燥火,使气流在此处回旋蓄积。
天刑:黑道凶煞,官非与损伤的警示
天刑位列黑道凶神,主刑伤、官非、孤独与病痛、在2026丙午年,天刑的杀伤力不容小觑、火旺之年,人心易燥,天刑星受火气催动,极易引发突发性的冲突与法务纠纷。
天刑所到之处,最忌讳动土开工、如果在2026年的天刑方位进行大规模翻修,往往会惊动煞气,导致家中成员出现肢体受伤或手术之灾、特别是属鼠、属牛的人,在2026年受克害影响较重,若再触碰天刑位的煞气,则无异于雪上加霜。
在日常生活中,天刑位的气场往往表现为“尖锐”与“阴冷”、若书房或卧室处于天刑位,居住者容易产生压抑感,性格变得偏激,进而引发人际关系的崩塌、化解天刑的关键在于“圆融”、2026年,应避免在天刑方位放置尖锐的金属器皿或带有攻击性的摆件、利用土属性的器物(如陶瓷、石头)来泄掉过旺的火气与天刑的戾气,是保持2026年平顺的重要手段。
朱雀:南宫之火,口舌口角的暴风眼
朱雀在四灵中代表南方,但在十二值神中则属于黑道煞神,主口舌、是非、斗讼、文书错误、2026年岁支为午,午即是正南方,火性最烈,这使得朱雀在这一年的力量达到了峰值。
丙午年的朱雀煞,其表现形式通常是“流言蜚语”与“家庭争吵”、如果家宅的南方(朱雀位)过于杂乱,或是有红色的电器、明火设备,则极易诱发邻里不和、夫妻反目、商业空间中,若办公位正对朱雀煞,则可能面临合作伙伴背叛或合同陷阱。
由于2026年丙火透干,朱雀的燥性极强、这一年的朱雀不仅关乎言语,还关乎心脏与眼部的健康、若朱雀位受到形煞冲射,家人容易出现心火过旺、失眠多梦的情况、化解朱雀煞,核心在于“静”与“制”、在朱雀位放置静水(如盖碗水或水培植物),能起到以水克火、平息燥气的作用,使那些本该发生的争执消散于无形。
2026年四神联动下的家宅吉凶逻辑
在2026年的风水全局中,这四个神煞并非孤立存在,而是通过五行火元素紧密联系在一起、青龙的木、明堂的空间、天刑的克制、朱雀的宣泄,共同构成了一个动态的能量闭环。
对于职场人士,2026年的成败在于能否“借青龙之力,避朱雀之灾”、这意味着在提升自身专业能力(青龙文昌)的必须严格克制言行,防止在火旺之年因为一时口快而得罪小人(朱雀是非)、如果办公位布局不当,导致天刑压顶,则极易在下半年出现合同违约或行政处罚。
对于经营者而言,明堂的格局决定了2026年的现金流、火旺克金,金为财、如果明堂位无法聚气,则生意场上看似红火,实则利润微薄、必须通过调和明堂的水火平衡,才能在丙午年守住财富。
2026年不同生肖受四神影响的差异化分析

生肖马(值太岁/刑太岁):2026年属马者处于能量漩涡中心、天刑对其影响最为直接,尤其是健康方面,需注意心血管与经络损伤、青龙位的稳固成为了属马人的救命草,借助贵人方位补足元气,才能抵御朱雀带来的流言困扰。
生肖鼠(冲太岁):水火相激,属鼠人在2026年最怕朱雀煞、南方位的异动会直接波及属鼠人的财运,导致决策失误、在这一年,属鼠人应保持明堂位的空灵,切莫在明堂处堆放重物,否则压力之下必有破损。
生肖虎与生肖狗(三合太岁):由于与岁星三合,火气更旺、青龙的木气被极速消耗、这两类人群在2026年虽然事业机会多,但若忽视了天刑的制约,容易在得意时犯错,陷入法律纠纷、利用明堂位进行气场缓冲,是生肖虎与狗在2026年的稳健之策。
生肖牛(害太岁):朱雀煞与天刑星的叠加,使得属牛人在2026年容易遇到“好心没好报”的局面、青龙方位的布置应偏向稳重,不宜过于激进,以守为攻方是上策。
环境布局与气场调节的深层法则
在2026年丙午年,针对青龙、明堂、天刑、朱雀的调节,必须遵循“去火燥、求温润”的原则。
第一,色调选择、全屋避开大面积的纯红色或纯紫色,尤其是在朱雀与天刑位、火性已足,再加红色无异于火上浇油、应多采用黄色、咖啡色或米色等土色系,通过“火生土”的逻辑泄掉过剩的力量。
第二,声音控制、天刑与朱雀最怕噪音、在2026年,若这些方位有破损的电器发出异响,必须立即维修、躁动的声音会激活黑道煞神的能量,诱发意外。
第三,光影配合、青龙位宜明亮但不刺眼,模拟旭日东升之象、明堂位宜透气,保持空气流通是引入黄道吉气的前提、而天刑位则忌讳昏暗潮湿,否则会滋生阴邪之气,损害家人的精神状态。
丙午年商业空间的四神应用策略
在商业风水中,2026年的青龙位是品牌拓展的关键、如果公司计划在这一年推出新品,发布会选址或展示区应偏向青龙生旺的方向、而财务室则绝对不能落入天刑位,否则账目易出纰漏,甚至引发查账风波。
会议室的布局应避开朱雀煞、丙午年的谈判桌上,火气十足,若会议室处于朱雀位,双方很容易谈崩、通过在会议室内布置流动的水景,可以有效降低谈判时的火药味,提高成交率。
明堂在商业建筑中对应了大厅与广场、2026年丙午岁,商场或酒店的大堂装修应避免过多的尖锐几何造型、圆润的曲线能更好地化解流年燥气,将进店的“气”转化为实际的“财”。
个人修为与神煞感应
风水之学,虽在地理,亦在人心、2026年火气通天,四大神煞的感应与个人心境息息相关、青龙主仁,若心怀慈悲,则能感召贵人相助;朱雀主言,若守口如瓶,则是非不生。
在2026年,当天刑星的影响显现(如遭遇不公或小人)时,最好的化解方法不是正面硬刚,而是通过退让与理性的法律手段解决、火旺之年的争执没有赢家,只有两败俱伤、利用明堂代表的博大胸怀,兼容并蓄,才能在赤马之年立于不败之地。
地理方位的实战校验
从大环境看,2026年的正南方由于是岁破方位(鼠年余威与马年正冲),朱雀煞的爆发力极强、无论家宅还是办公室,正南方的窗户不宜长期开启、若正南方有施工现场,建议悬挂遮光帘或放置泰山石,以镇压天刑与朱雀的联手冲击。
而正东方作为青龙的原生地,在2026年虽然受火气泄耗,但依然是全年的生机所在、保持正东方的洁净,每逢初一、十五在此方位燃一支清香,有助于提升全年的运势基调。
四大神煞的岁末预判
丙午年是一个快节奏、高能耗的年份、青龙带来的机遇转瞬即逝,明堂累积的财富需要悉心呵护、天刑的风险藏在细节之中,朱雀的危机发端于唇齿之间、在2026年的风水博弈中,理解并平衡这四种力量,便是掌握了趋吉避凶的核心密码。
无论是居家生活还是商务决策,避开天刑的刑伤,压制朱雀的口舌,激活青龙的贵气,打通明堂的财路,这四个维度构成了2026年完整的风水蓝图、唯有顺应岁星火德的特性,辅以水木的调和与土的承载,方能在烈火烹油的丙午年,开创出一片宁静且富足的乾坤。