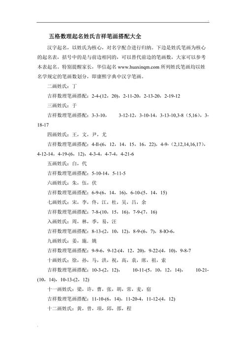
起名笔画吉凶测试如何 鹏字笔画吉凶
姓名不仅是社交的符号,更是承载个人气场、勾连天地五行的能量载体、民间流传的“起名笔画吉凶测试”,本质上是姓名学中“五格剖象法”的延伸、步入2026丙午马年,正值九紫离火大运深化的阶段,名字中的数理磁场对个人运势的诱导作用愈发显著、探究笔画吉凶,不能停留于表面的数字加减,必须深入数理内核,结合康熙字典原形、五格架构以及时代气韵进行综合审视。
姓名数理的逻辑架构:五格剖象
起名笔画测试的核心在于天格、人格、地格、总格、外格的排布、这五格构成了姓名的能量骨架。
天格代表祖荫与先天的遗传,由姓氏笔画决定、单姓笔画加一,复姓则是姓氏两字之和、天格在姓名学中多看作先天定数,对成年后的运势影响权重相对较轻,但其与人格的相生相克,决定了事业起步阶段的顺遂程度。
人格是名字的灵魂,也是测试吉凶的重中之重、它由姓氏最后一字与名字第一字笔画相加所得、人格代表了性格、体质、能力以及中年时期的运程、若人格数理为吉,即使其他格稍逊,也能凭个人的意志力扭转乾坤。
地格由名字的笔画相加构成,代表了20岁前的少年运势,也关联着婚姻、下属及子女关系、地格稳健,则根基深厚,家庭和睦。
总格是姓与名的总笔画数,主导中晚年运势、中年以后的财富积累、名誉地位,多从总格数理中寻求预示。
外格则由总格减去人格所得,代表社交能力、外部环境及人际助力。
康熙字典:笔画计算的唯一准绳
判定笔画吉凶,最易踏入的误区是直接使用现代简体字的笔画数、姓名学传承自古法,汉字的能量蕴含在繁体原形及其偏旁部首的原始意义中。
比如“氵”(水部),在计算笔画时必须按“水”字计为四画,而非三画;“忄”(心部)按“心”字计为四画;“王”(玉部)按“玉”字计为五画、2026年的起名实务中,若忽略这些部首的原始属性,算出的吉凶数理往往南辕北辙、字形的演变虽随时代,但数理的根源在于易经的象数理数,必须严谨参照《康熙字典》。
八十一数理:数字背后的能量定性
笔画测试将数字分为吉、凶、带吉。
1至81个数理中,1、3、5、6、7、8、11、13、15、16、21、23、24、25、31、32、33、35、37、41、45、47、48、52、57、61、63、65、67、68、81等属于吉数、这些数字往往带有开拓、稳健、智慧、财富或领导力的暗示。
例如“24”数理,被誉为余庆丰盈的白手起家数,利于财运积累;“31”数理则是典型的领导数,代表智勇双全、名利双收。
反之,4、9、10、14、19、20、22、27、28、34、44、54、60、62、70、74、76等则多被视为凶数、这些数字常伴随波折、孤立、病灾或怀才不遇。
需要注意的是,数理的吉凶并非绝对、一个性格阴郁的人,若配上过于刚烈的“21”或“23”首领数,反而可能导致性格偏激,过犹不及、2026丙午年,火气偏旺,取名时若笔画数理过于燥热,反而不利于心态平稳。
三才配置:姓名运作的润滑剂
单纯看笔画吉凶是孤立的,真正的高阶测试必须看“三才配置”,即天、人、地三格之间的五行生克关系。
木生火,火生土,土生金,金生水,水生木、这是顺生,代表人生顺遂,贵人提拔。
木克土,土克水,水克火,火克金,金克木、这是逆克,代表压力、挫折、健康受损或怀才不遇。
即便人格、地格都是大吉数,若三才配置呈现“金木交战”或“水火不容”,人生依然会充满动荡、在2026年这个离火当令的年份,三才中若水火矛盾过重,易引发情绪波动或心血管方面的健康隐忧、理想的三才结构应如流水般通畅,使名字的笔画能量能化为实际的助力。
2026丙午马年的特殊考量
2026年是生肖属马的一年、马在五行中属火,地支为午、这一年的起名测试,除了笔画数理外,必须考虑文字的“形”与“意”如何承载笔画的能量。
午马忌见“水”,水火相冲,动荡不安、在笔画计算上,如果名字的总格落在了属水的数理(如9、10、19、20等),且名字偏旁中含有大量水元素,这种格局在2026年出生的孩子身上,往往预示着学业或事业初期波折较多。
相反,由于2026年火气极旺,笔画数理若能落到土数(如15、16、25、26、35、36等),可以起到“火生土”的泄秀作用,平衡火气,使人的性格变得温厚实诚,不至于急躁冒进。
笔画与性别磁场的错位
在传统的笔画测试中,性别差异是不容忽视的一环、有些数理对男性而言是功成名就,对女性而言却可能带来孤寡或婚姻不顺,这类数理被称为“女德嫌避数”。

例如21、23、33等强首领数、在2026年现代社会背景下,女性固然可以在事业上叱咤风云,但在姓名学的中和之道中,女性名字若充斥过于刚强的阳刚数理,往往会在家庭生活中感到孤独、这并非迷信,而是磁场频率与传统阴阳平衡理论的微观呈现、女性起名笔画测试时,更宜选择32、35等柔中带刚、德才兼备的数字。
数理测试不能代替五行喜忌
不少人沉迷于笔画的“100分”,却忽略了最根本的一点:笔画数理必须服从于生辰八字的喜用五行。
笔画数本身也是有五行属性的:
末尾为1、2的数字属木;
末尾为3、4的数字属火;
末尾为5、6的数字属土;
末尾为7、8的数字属金;
末尾为9、0的数字属水。
如果一个人的命理喜金,但为了追求所谓的“吉利数字”,选了总格为31(属木)的名字,那么即使这个数字本身再好,也会因为克制了喜用神而导致运势受阻、这种“南辕北辙”的测试结果,是目前市面上多数自动化测评工具的通病。
关于“测名分数”的真相
现在网络上充斥着各类起名打分软件、很多家长发现,自己苦思冥想的好名字,在软件里只有60分,而一些生僻怪异的名字却能得99分。
这种打分大多基于死板的五格数理叠加,由于算法简单,它无法识别汉字的文化意蕴,也无法感知2026年离火运的时代律动、一个名字若仅有笔画的吉利,却缺乏文字的美感与深度,就像一件做工精细但没有灵魂的器物、笔画吉凶测试应作为一种“底线筛选”,确保没有大凶之数,而非盲目追求高分的枷锁。
汉字字形对笔画能量的诱导
笔画不只是冷冰冰的数字、在2026年的姓名审美中,汉字的字形结构(左右、上下、包围)对笔画能量的释放有直接影响。
例如,“马”年起名喜用“木”字旁,因为木能生火,且马在森林中能得庇护、若名字笔画测试为吉,且字形开阔、部首得宜,这种名字的加持力将呈几何级数增长、反之,若字形局促,即便笔画数字凑到了所谓的“吉数”,能量也难以顺畅表达。
实践中的操作建议
起名时,先通过生辰八字确定喜用神、如果是2026年夏季出生的孩子,由于此时火旺到了极点,起名时应优先考虑土、金属性的笔画数理。
初步选字后,再进行笔画计算、先定人格,确保性格核心稳健;再看总格,规划人生远景;最后通过调整名字的第二个字或第三个字,平衡三才配置。
不要排斥带吉之数、有些数字虽然被标为“半吉”,但其在特定格局下(如磨练意志、异路功名)能发挥出超越吉数的效果、对于2026年这个充满变革与活力的年份,适度的竞争性数理(如37)反而利于在离火大运中脱颖而出。
笔画吉凶的心理暗示力量
从深度心理学角度看,笔画吉凶测试不仅仅是玄学,它更是一种长期存在的心理暗示、一个名字如果被告知数理大吉,持有者在潜意识中会建立起一种自我肯定的心理预期,这种自信在2026年快节奏的竞争环境中至关重要。
频繁测试、频繁改名则是大忌、名字的磁场需要时间的沉淀与呼唤、每当他人称呼你的名字,本质上是在进行一次能量的加持、如果笔画数理杂乱无章,能量便难以凝聚。
姓名学与时代气息的融合
2026年,人们对姓名的要求不再仅仅是好听,更要求其符合个人IP的特质、笔画吉凶测试在这一过程中,扮演着“架构师”的角色、它在无形中划定了一个范围,让我们在文字的丛林中寻找那组最契合自身命运轨迹的编码。
不应迷信笔画,更不能无视笔画、笔画数理是姓名这棵大树的根系,深埋地下却决定了枝叶的繁茂、通过严谨的测试与筛选,剔除那些带有消极暗示的数理,配置阴阳平衡的三才,才是对生命最负责的态度。
名字是伴随一生的咒语、在2026丙午马年的能量场中,一个笔画得当、数理精妙的名字,如同在湍急的河流中为行船配上了精准的舵、笔画测试的真谛,在于通过数字的排列组合,寻找个体生命与宇宙节律之间的那个共振点。
这种共振一旦达成,名字就不再只是纸面上的汉字,而是一股流动的气,时刻调和着使用者的精气神,在冥冥之中指引着人生的航向,化凶为吉,锦上添花、无需执着于分数的绝对化,而应关注数理五行与自身命局的深度契合、这才是起名笔画吉凶测试的终极价值所在。