属兔和属鸡的婚姻如何破解 老公属兔老婆属鸡
卯酉相冲:属兔与属鸡婚姻的破解之道
卯兔与酉鸡,在地支之中,是为六冲、卯属木,温润而生;酉属金,锐利而收、金克木,是其天性、这并非宿命的绝判,而是阴阳五行给予世人的一道考题、婚姻中的卯酉之配,恰似一把精美的刻刀,遇上了一块温润的良木、若运用得当,可雕琢出传世佳作;若力道失衡,则只会留下一地碎屑、破解之道,不在于逆天改命,而在于顺势疏导,以智慧和心性求得圆融。
根源剖析:金锐木柔之困
属鸡之人,五行属金,其性情多半锋芒毕露,讲求效率与规则,眼中容不得瑕疵、他们如同清晨的鸡鸣,准时、响亮,带着一种不容置疑的权威感、其优点是精明强干,责任心重;其缺点则是言辞犀利,好辩争胜,有时显得过于苛刻。
属兔之人,五行属木,其性情则温婉内敛,心思细腻,向往安宁与和谐、他们如同春日的新芽,柔韧、敏感,需要精心呵护、其优点是善良体贴,富有同情心;其缺点则是容易逃避冲突,遇事优柔寡断,内心缺乏安全感。
当这两种截然不同的能量汇于一个屋檐下,矛盾便如影随形、鸡会觉得兔太过拖沓,缺乏主见,不善规划;兔则会感到鸡的言语像冰冷的刀子,句句戳心,缺乏温情、一个追求完美,一个渴望安逸、一个习惯直抒胸臆,一个惯于将心事深藏、日常琐事,在他们之间,都可能演变为一场关于对错与尊严的拉锯战、这便是“卯酉相冲”在现实生活中的投射。
五行通关:以水润泽,化金克为金生
金克木,是直接的冲撞、想要化解,需寻一“通关”之物、在五行之中,水,便是金木之间的最佳桥梁、其道理在于“金生水,水生木”、锐利的金气,经过水的涵养,会变得柔和;柔弱的木气,得到水的滋养,则会变得强韧、如此一来,原本的克伐关系,便转化为一种相生的循环。
在居家生活中,如何引入“水”的能量?
1. 风水布局:可在客厅或书房的北方或东方位置,摆放鱼缸、风水轮等流动的水景、北方属水,东方属木,水能生木,能有效调和气场、切忌将鱼缸放在卧室,水汽过重易扰心神、家中的主色调,可适当增加蓝色、黑色、灰色的元素,这些皆为水之色,能起到潜移默化的调和作用。
2. 子女缘分:若夫妻二人有添丁之计划,若能迎来一个属猪(亥水)或属鼠(子水)的宝宝,此乃上佳的“通关”之法、孩子的生肖五行属水,如同一道天然的屏障与润滑剂,能极大缓解父母之间的紧张气场。

3. 饰品与习惯:属鸡的一方,可佩戴黑曜石、蓝水晶等属水的饰品,以收敛自身的锐气、属兔的一方,则可以此来增强自身的气场、两人平日可多去江边、湖畔散步,亲近自然中的水,对身心和关系都有助益。
贵人引渡:以三合之力解六冲之局
除了五行通关,引入“贵人”生肖也是一种行之有效的方法、所谓“贵人”,是指能与夫妻双方都形成良好关系,并从中调停的生肖。
卯兔与亥猪、未羊成三合。
酉鸡与巳蛇、丑牛成三合。
在这其中,亥猪和巳蛇,是破解卯酉相冲的关键、亥猪五行属水,不仅能与卯兔三合,其水性又能通关金木,可谓一举两得、巳蛇五行属火,火能克金,可适当压制酉鸡过强的金气,同时巳酉半合,关系亦不差。
这意味着,在生活中,可以有意识地多与属猪或属蛇的亲友来往、当夫妻产生矛盾时,让这些朋友作为中间人进行调解,往往能事半功倍、他们能站在一个相对客观的立场,理解双方的难处,其自身的气场也能起到中和作用。
心性修行:向内求索,方得始终
风水与外力终究是辅助,婚姻能否长久,根基在于夫妻二人的心性修为。
属鸡者需修“柔”:你的出发点或许是好的,是为了家庭的进步与完美、但表达方式决定了最终效果、需明白,家是讲情的地方,不是讲理的战场、试着将命令的口吻换成商议,将尖锐的批评换成温和的建议、学会欣赏属兔之人的细腻与善良,那是你性格中缺失的宝贵部分、你的果决,配上他(她)的温润,方能刚柔并济。
属兔者需修“刚”:你的退让与沉默,并不能换来和平,反而会累积怨气,最终以更激烈的方式爆发、你需要学会清晰地表达自己的底线与需求、属鸡之人虽言语直接,但多数是“刀子嘴豆腐心”,他们更能接受直接的沟通,而不是无尽的猜测、勇敢地表达自己,让他(她)知道你的想法,你的坚韧,会赢得更多的尊重。
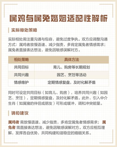
两人需要建立一个共同的目标,无论是抚育子女、经营事业,还是创造一个理想的家园、当双方的能量都聚焦于外部的共同目标时,内部的冲突自然会减少、将“你对我错”的零和博弈,转变为“我们如何解决问题”的共同创造、相冲,并非绝路,而是提醒你们,需要用比常人更多的智慧与耐心,去打磨彼此,最终才能成为对方生命中不可或缺的那块璞玉。